Maxim Integrated MAXM17900EVKIT#EVKIT FOR 100MA; 21V SYNCHRONOUS
Description
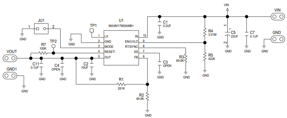
The Maxim Integrated MAXM17900EVKIT-EVKIT# is an evaluation kit for the MAXM17900 compact step-down power module. This module is designed for industrial applications and has a wide input voltage range of 4V to 24V and a 5V output voltage. It is capable of delivering up to 100mA of current and has an industrial temperature range. The evaluation kit includes all the necessary components to evaluate the MAXM17900 module, including a power supply, a USB cable, and a user guide.
Specifications
Maxim Integrated technical specifications, attributes, parameters and parts with similar specifications to Maxim Integrated .
- TypeParameter
- Factory Lead Time6 Weeks
- Voltage-Input10V~21V
- Part StatusActive
- Moisture Sensitivity Level (MSL)1 (Unlimited)
- Current - Output100mA
- Voltage - Output5V
- Frequency - Switching600kHz
- Utilized IC / PartMAXM17900
- Supplied ContentsBoard(s)
- Board TypeFully Populated
- Main PurposeDC/DC, Step Down
- Outputs and Type1, Non-Isolated
- Regulator TopologyBuck
- RoHS StatusROHS3 Compliant
0 Similar Products Remaining
Technical Documents


Product
Brand
Articles
Tools








