Maxim Integrated MAXM15067EVKIT#EVAL BUCK MOD MAXM15067
Description
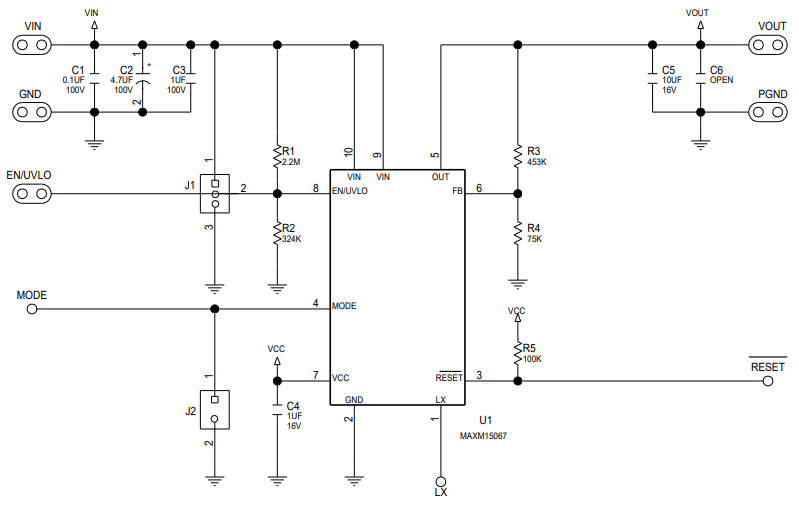
The MAXM15067EVKIT-EVKIT# is an evaluation kit for the MAXM15067, a 6.3V output-voltage, 4.5V to 60V, 300mA step-down uSLIC power module. This power management IC is designed to provide efficient, low-noise power conversion for a wide range of applications. The kit includes a MAXM15067 evaluation board, a USB cable, and a user guide. The board is designed to allow users to quickly evaluate the performance of the MAXM15067 power module. The board also features a wide range of test points and connectors for easy connection to external components. The kit is ideal for evaluating the performance of the MAXM15067 power module in a variety of applications.
Specifications
Maxim Integrated technical specifications, attributes, parameters and parts with similar specifications to Maxim Integrated .
- TypeParameter
- Factory Lead Time6 Weeks
- Voltage-Input10V~60V
- SeriesHimalaya
- Part StatusActive
- Moisture Sensitivity Level (MSL)3 (168 Hours)
- Current - Output300mA
- Voltage - Output6.3V
- Frequency - Switching550kHz
- Utilized IC / PartMAXM15067
- Supplied ContentsBoard(s)
- Board TypeFully Populated
- Main PurposeDC/DC, Step Down
- Outputs and Type1, Non-Isolated
- Regulator TopologyBuck
- RoHS StatusROHS3 Compliant
0 Similar Products Remaining
Technical Documents


Product
Brand
Articles
Tools








