Maxim Integrated MAX17541GTAEVKIT#
Description
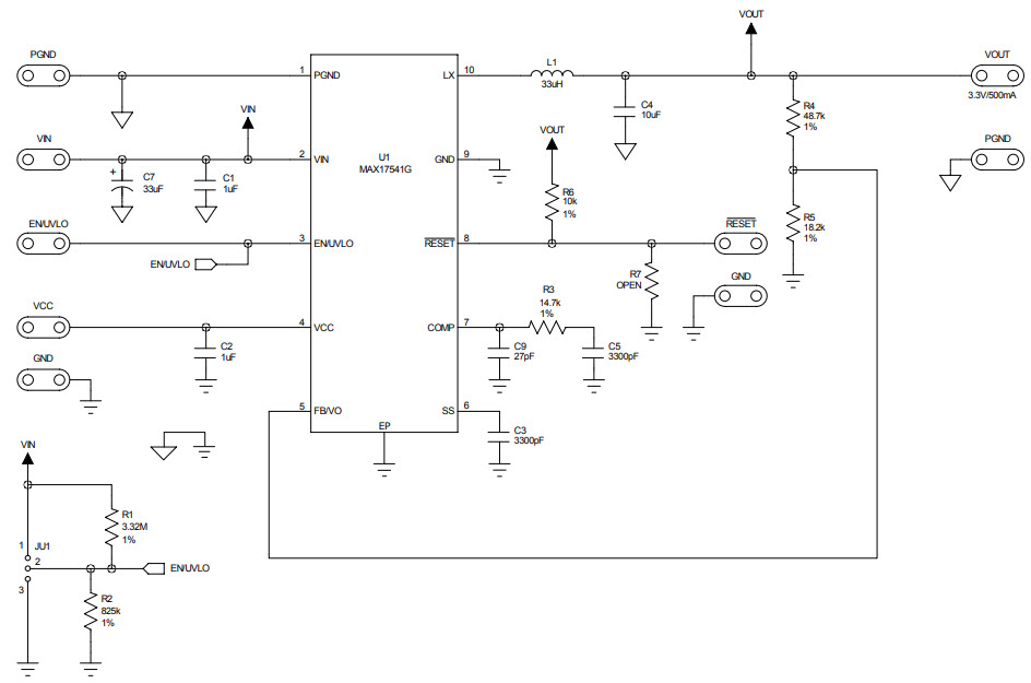
The MAX17541GTAEVKIT# is an evaluation kit for the MAX17541G 3.3V output-voltage, 42V, 500mA, ultra-small, high-efficiency, synchronous step-down DC-DC converter. This kit is designed for use in communications and telecom applications. It features a wide input voltage range of 4.5V to 42V, and a high efficiency of up to 95%. The kit includes a MAX17541G DC-DC converter, a MAX17541G evaluation board, and a USB-to-I2C interface board. The evaluation board allows for easy testing and evaluation of the MAX17541G, and the USB-to-I2C interface board allows for easy programming and control of the MAX17541G. The MAX17541G is ideal for applications such as cellular base stations, industrial automation, and automotive systems.


Product
Brand
Articles
Tools










