Maxim Integrated MAX17542GTBEVKIT#EVAL KIT FOR MAX17542
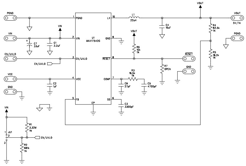
The MAX17542GTBEVKIT# is an evaluation kit for the MAX17542G, a 42V, 1A, ultra-small, high-efficiency, synchronous step-down DC-DC converter. This kit is designed to provide a complete solution for communications and telecom power applications. It includes a MAX17542G evaluation board, a USB-to-I2C interface board, and a USB cable. The evaluation board features a wide input voltage range of 4.5V to 42V, adjustable output voltage from 0.6V to 5.5V, and a high efficiency of up to 95%. It also features a wide operating temperature range of -40°C to +125°C, and a low quiescent current of only 10µA. The USB-to-I2C interface board allows for easy programming and monitoring of the MAX17542G. The kit also includes a comprehensive user guide and software to help users get started quickly.
- TypeParameter
- Factory Lead Time6 Weeks
- Published2015
- Part StatusActive
- Moisture Sensitivity Level (MSL)1 (Unlimited)
- Base Part NumberMAX17542
- Voltage - Output5V
- Frequency - Switching600kHz
- Utilized IC / PartMAX17542G
- Supplied ContentsBoard(s)
- Evaluation KitYes
- Board TypeFully Populated
- Main PurposeDC/DC, Step Down
- Outputs and Type1, Non-Isolated
- Regulator TopologyBuck
- RoHS StatusROHS3 Compliant


Product
Brand
Articles
Tools








