Maxim Integrated MAX17543EVKITA#Power Management IC Development Tools Evkit for 2.5A, 60V, Synchronous Buck Regulator
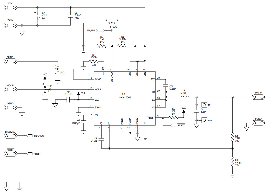
The MAX17543EVKITA-EVKITA# is an evaluation kit for the MAX17543 3.3V output-voltage, 4.5V-42V, 2.5A, high-efficiency, synchronous step-down DC-DC converter power management IC. This kit includes a MAX17543 evaluation board, a USB cable, and a power supply. The MAX17543 is a high-efficiency, synchronous step-down DC-DC converter that can deliver up to 2.5A of output current from an input voltage range of 4.5V to 42V. It features a wide input voltage range, low quiescent current, and a wide operating temperature range. The evaluation board includes a USB interface for easy programming and monitoring of the device. The board also includes a power supply and a set of jumpers for easy configuration. The MAX17543EVKITA-EVKITA# is an ideal solution for evaluating the performance of the MAX17543 in a variety of applications.
- TypeParameter
- Factory Lead Time6 Weeks
- Published2014
- Part StatusActive
- Moisture Sensitivity Level (MSL)1 (Unlimited)
- Voltage - Output3.3V
- Frequency - Switching450kHz
- Utilized IC / PartMAX17543
- Supplied ContentsBoard(s)
- Evaluation KitYes
- Board TypeFully Populated
- Main PurposeDC/DC, Step Down
- Outputs and Type1, Non-Isolated
- Regulator TopologyBuck
- RoHS StatusROHS3 Compliant
- REACH SVHCUnknown


Product
Brand
Articles
Tools









