Maxim Integrated MAX17544EVKITA#
Description
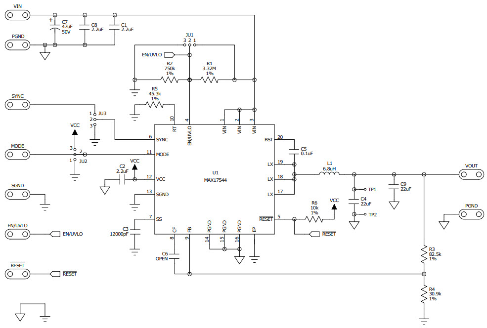
The MAX17544EVKITA-EVKITA# is an evaluation kit for the MAX17544 3.3V output-voltage, 4.5V-42V, 3.5A, high-efficiency, synchronous step-down DC-DC converter, power management IC. This kit provides a complete platform for evaluating the performance of the MAX17544 IC. It includes a power supply, a DC-DC converter board, and a USB-to-UART bridge board. The power supply provides a 4.5V to 42V input voltage range and the DC-DC converter board provides a 3.3V output voltage. The USB-to-UART bridge board allows for easy communication with the MAX17544 IC. The kit also includes a user guide and a software package for configuring the IC. This evaluation kit is ideal for evaluating the performance of the MAX17544 IC in a variety of applications.


Product
Brand
Articles
Tools







