Maxim Integrated MAX17544EVKITB#
Description
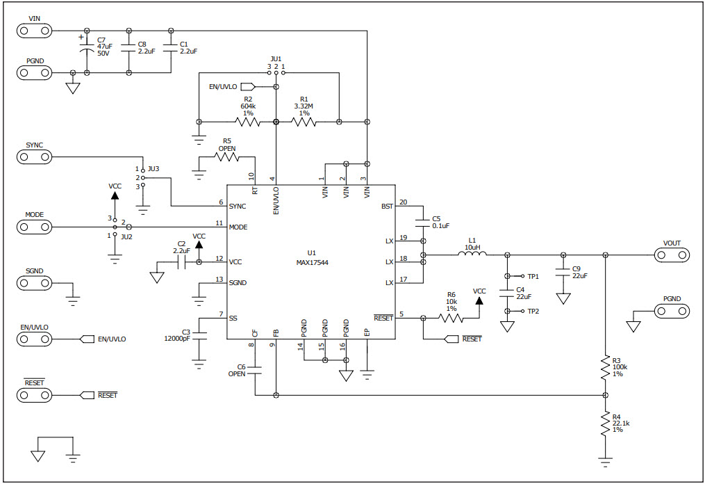
The MAX17544EVKITB-EVKITB# is an evaluation kit for the MAX17544 5V output-voltage, 4.5V-42V, 3.5A, high-efficiency, synchronous step-down DC-DC converter power management IC. This kit includes a MAX17544 evaluation board, a USB cable, and a power supply. The MAX17544 is a high-efficiency, synchronous step-down DC-DC converter that can deliver up to 3.5A of output current with a wide input voltage range of 4.5V to 42V. It features a low quiescent current of only 10µA, and a wide operating temperature range of -40°C to +125°C. The MAX17544EVKITB-EVKITB# is an ideal solution for evaluating the performance of the MAX17544 in a variety of applications.


Product
Brand
Articles
Tools







