Maxim Integrated MAX17557EVKIT#EVAL BUCK CTRLR MAX17557
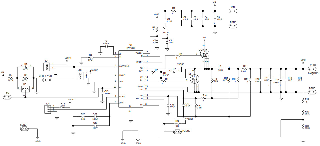
The MAX17557EVKIT-EVKIT# is an evaluation kit for the MAX17557 5V output-voltage, 4.5V to 60V, synchronous step-down controller power management IC. This kit includes a MAX17557 evaluation board, a USB cable, and a power supply. The evaluation board is designed to evaluate the MAX17557 IC in a variety of applications, including automotive, industrial, and consumer applications. The board features a wide input voltage range of 4.5V to 60V, adjustable output voltage, and adjustable switching frequency. The board also includes a variety of protection features, such as over-voltage, over-current, and thermal protection. The USB cable allows for easy connection to a PC for programming and monitoring. The power supply provides the necessary power for the board.
- TypeParameter
- Factory Lead Time6 Weeks
- Part StatusActive
- Moisture Sensitivity Level (MSL)1 (Unlimited)
- Voltage - Output5V
- Frequency - Switching350kHz
- Utilized IC / PartMAX17557
- Supplied ContentsBoard(s)
- Board TypeFully Populated
- Main PurposeDC/DC, Step Down
- Outputs and Type1, Non-Isolated
- Regulator TopologyBuck
- RoHS StatusROHS3 Compliant


Product
Brand
Articles
Tools








