Maxim Integrated MAX17575EVKITB#EVKIT FOR 4.5V60V, 1.5A, HIGH-EF
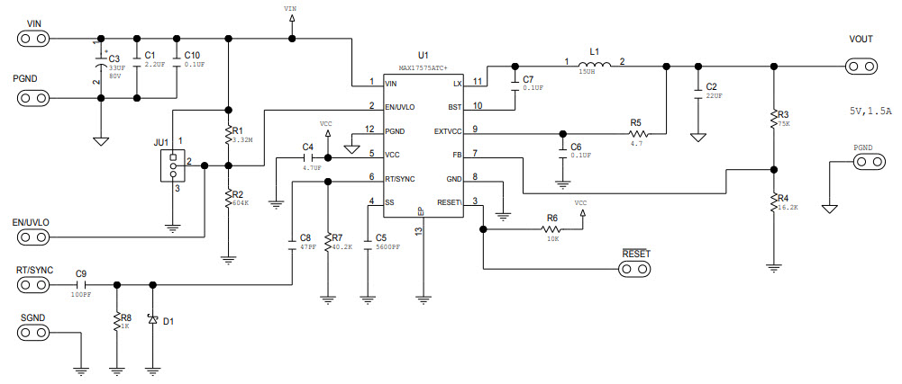
The MAX17575EVKITB-EVKITB# is an evaluation kit for the MAX17575 5V output-voltage, 4.5V-60V, 1.5A, high-efficiency, synchronous step-down DC-DC converter, power management IC. This kit includes a MAX17575 evaluation board, a USB cable, and a power supply. The evaluation board is designed to evaluate the performance of the MAX17575 IC and to provide a platform for developing and testing applications. The board features a wide input voltage range of 4.5V to 60V, a high efficiency of up to 95%, and a wide output voltage range of 0.6V to 5V. It also features a wide operating temperature range of -40°C to +125°C, and a low quiescent current of only 10µA. The board also includes a power-good indicator, an enable pin, and a soft-start pin. The kit also includes a USB cable for connecting the board to a PC for programming and monitoring. The power supply included in the kit is a 5V, 1.5A, regulated power supply.
- TypeParameter
- Factory Lead Time6 Weeks
- Published2017
- Part StatusActive
- Moisture Sensitivity Level (MSL)1 (Unlimited)
- Voltage - Output5V
- Frequency - Switching500kHz
- Utilized IC / PartMAX17575
- Supplied ContentsBoard(s)
- Board TypeFully Populated
- Main PurposeDC/DC, Step Down
- Outputs and Type1, Non-Isolated
- Regulator TopologyBuck


Product
Brand
Articles
Tools







