Maxim Integrated MAX17572EVKITA#
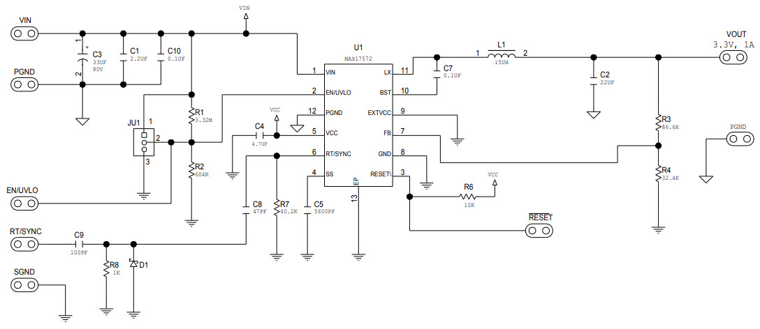
The MAX17572EVKITA-EVKITA# is an evaluation kit for the MAX17572 3.3V output-voltage, 4.5V-60V, 1A, high-efficiency, synchronous step-down DC-DC converter power management IC. This kit includes a MAX17572 IC, a MAX17572EVKITA# evaluation board, and a USB cable for connecting the board to a PC. The board is designed to evaluate the performance of the MAX17572 IC in a variety of applications, including automotive, industrial, and consumer applications. The board features a wide input voltage range of 4.5V to 60V, a 1A output current, and a high efficiency of up to 95%. The board also includes a variety of features, such as adjustable output voltage, adjustable switching frequency, and adjustable soft-start time. The board is designed to be easy to use and provides a comprehensive set of features for evaluating the performance of the MAX17572 IC.


Product
Brand
Articles
Tools







