Richtek USA Inc. EVB_RT2810BHGQUFEVAL MODULE FOR RT2810BHGQUF
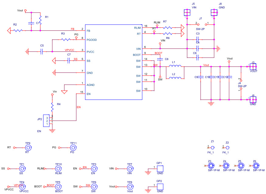
The Richtek Technology Corporation EVB-BHGQUF, EVB_RT2810BHGQUF, Evaluation Board is a powerful tool for evaluating the RT2810B 10A, 18V, 500kHz, ACOT Synchronous Step-Down Converter. This board is designed for consumer electronics applications and provides a comprehensive platform for testing and evaluating the performance of the RT2810B converter. The board features a wide range of features, including adjustable output voltage, adjustable switching frequency, and adjustable soft-start time. It also includes a comprehensive set of protection features, such as over-current protection, over-voltage protection, and thermal shutdown. The board also includes a graphical user interface for easy configuration and monitoring of the converter. With its robust design and comprehensive features, the Richtek Technology Corporation EVB-BHGQUF, EVB_RT2810BHGQUF, Evaluation Board is an ideal tool for evaluating the RT2810B converter.
- TypeParameter
- Factory Lead Time16 Weeks
- SeriesACOT™
- Published2015
- Part StatusActive
- Moisture Sensitivity Level (MSL)3 (168 Hours)
- Voltage - Output1.4V
- Frequency - Switching500kHz
- Utilized IC / PartRT2810B
- Supplied ContentsBoard(s)
- Evaluation KitYes
- Board TypeFully Populated
- Main PurposeDC/DC, Step Down
- Outputs and Type1, Non-Isolated
- Regulator TopologyBuck
- RoHS StatusROHS3 Compliant
| Part Number | Manufacturer | Description | Stock | RFQ |
|---|---|---|---|---|
| Analog Devices Inc. | ANALOG DEVICES - ADP1720ARMZ-R7 - LINEAR REG 0.05A 1.225V TO 5V 8MSOP | 10 | BUY |


Product
Brand
Articles
Tools















