Maxim Integrated MAX17572EVKITB#
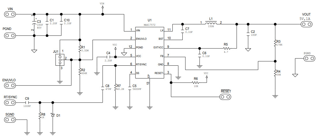
The MAX17572EVKITB-EVKITB# Evaluation Kit from Maxim Integrated is designed to evaluate the MAX17572 5V Output-Voltage, 4.5V-60V, 1A, High-Efficiency, Synchronous Step-Down DC-DC Converter, Power Management IC. This kit includes a MAX17572EVKITB# board, a MAX17572EVKITB# evaluation board, and a MAX17572EVKITB# software package. The MAX17572 is a high-efficiency, synchronous step-down DC-DC converter that provides up to 1A of output current with a wide input voltage range of 4.5V to 60V. It features a wide range of features such as adjustable output voltage, programmable soft-start, and adjustable switching frequency. The MAX17572EVKITB# evaluation board allows users to quickly evaluate the performance of the MAX17572 and to develop their own applications. The MAX17572EVKITB# software package provides a graphical user interface for easy configuration and monitoring of the MAX17572.


Product
Brand
Articles
Tools









