Maxim Integrated MAX17597EVKIT#EVALUATION KIT FOR UNIVERSAL AC/
Description
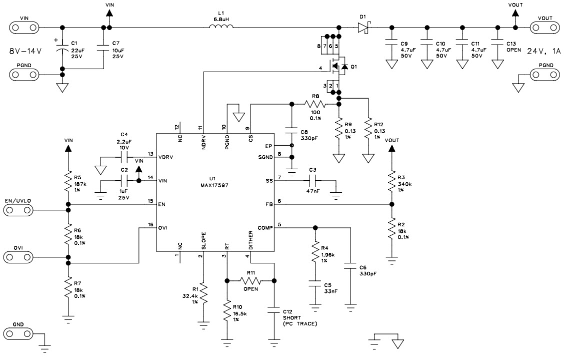
The MAX17597EVKIT-EVKIT# is an evaluation kit for the MAX17597 Peak-Current-Mode Step-Up Controller from Maxim Integrated. This controller is designed for automotive and transportation applications, and the evaluation kit provides a platform for testing and evaluating the controller's performance. The kit includes a MAX17597 evaluation board, a USB-to-I2C adapter, and a USB cable. The board features a wide input voltage range of 4.5V to 40V, and can provide up to 5A of output current. It also includes a variety of protection features, such as over-temperature, over-current, and short-circuit protection. The evaluation board also includes a graphical user interface (GUI) for easy configuration and monitoring of the controller's performance.
Specifications
Maxim Integrated technical specifications, attributes, parameters and parts with similar specifications to Maxim Integrated .
- TypeParameter
- Factory Lead Time6 Weeks
- Voltage-Input8V~14V
- Part StatusActive
- Moisture Sensitivity Level (MSL)1 (Unlimited)
- Current - Output1A
- Voltage - Output24V
- Frequency - Switching600kHz
- Utilized IC / PartMAX17597
- Supplied ContentsBoard(s)
- Board TypeFully Populated
- Main PurposeDC/DC, Step Up
- Outputs and Type1, Non-Isolated
- Regulator TopologyBoost
- RoHS StatusNon-RoHS Compliant
0 Similar Products Remaining


Product
Brand
Articles
Tools








