Maxim Integrated MAX17598EVKIT#KIT EVAL UNIV AC/DC DC/DC CTLR
Description
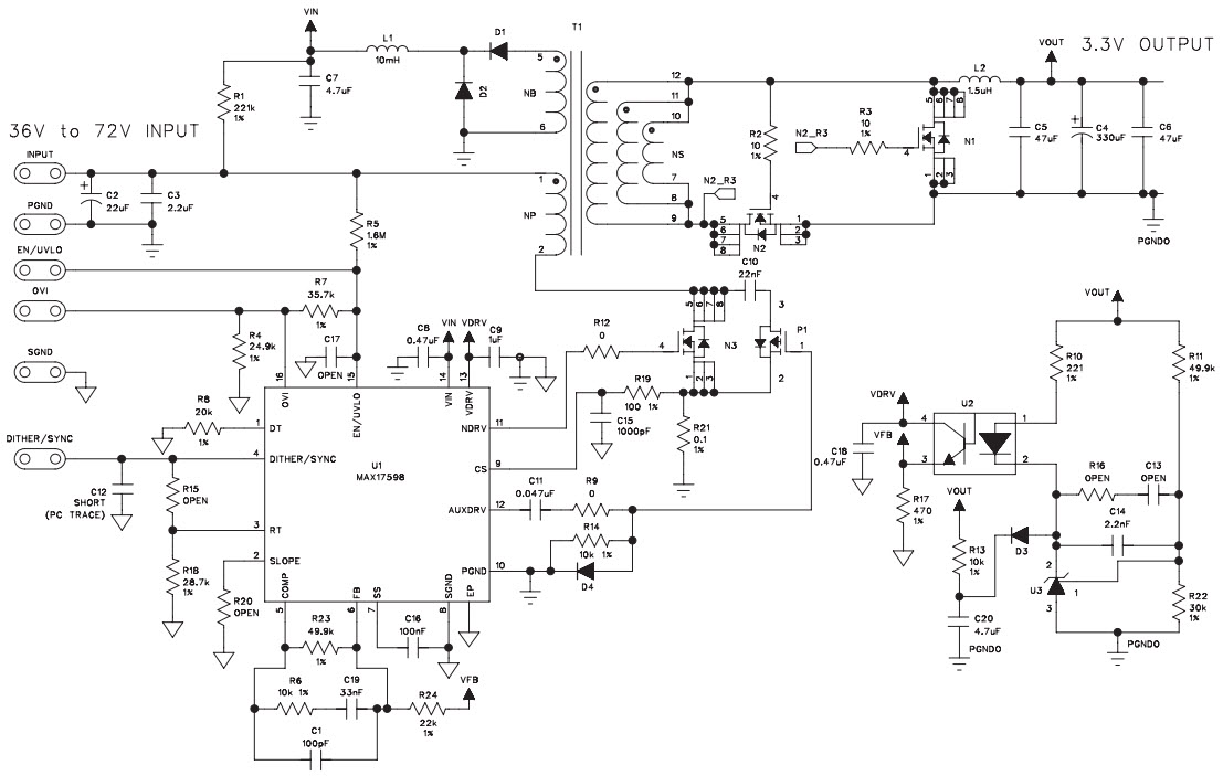
The MAX17598EVKIT-EVKIT# is an evaluation kit for the MAX17598 low-IQ wide-input-range active-clamp current-mode PWM controller, a power management IC from Maxim Integrated. This kit provides a complete platform for evaluating the MAX17598 and its features, including a wide input voltage range of 4.5V to 60V, a low-IQ current-mode PWM controller, and an active-clamp reset circuit. The kit also includes a MAX17598 evaluation board, a USB-to-I2C adapter, and a USB cable. The evaluation board is designed to allow users to quickly and easily evaluate the MAX17598's features and performance. The USB-to-I2C adapter and USB cable provide a convenient way to program and debug the MAX17598.
Specifications
Maxim Integrated technical specifications, attributes, parameters and parts with similar specifications to Maxim Integrated .
- TypeParameter
- Lifecycle StatusPRODUCTION (Last Updated: 1 month ago)
- Factory Lead Time6 Weeks
- MountClamp
- PackagingBulk
- Published2014
- Part StatusActive
- Moisture Sensitivity Level (MSL)1 (Unlimited)
- Voltage - Output3.3V
- Frequency - Switching350kHz
- Utilized IC / PartMAX17598
- Supplied ContentsBoard(s)
- Evaluation KitYes
- Board TypeFully Populated
- Main PurposeDC/DC, Step Down
- Outputs and Type1, Isolated
- Regulator TopologyBuck
- RoHS StatusROHS3 Compliant
0 Similar Products Remaining


Product
Brand
Articles
Tools









