Maxim Integrated MAX17608EVKIT#EVAL KIT OVP/OVC 1A MAX17608
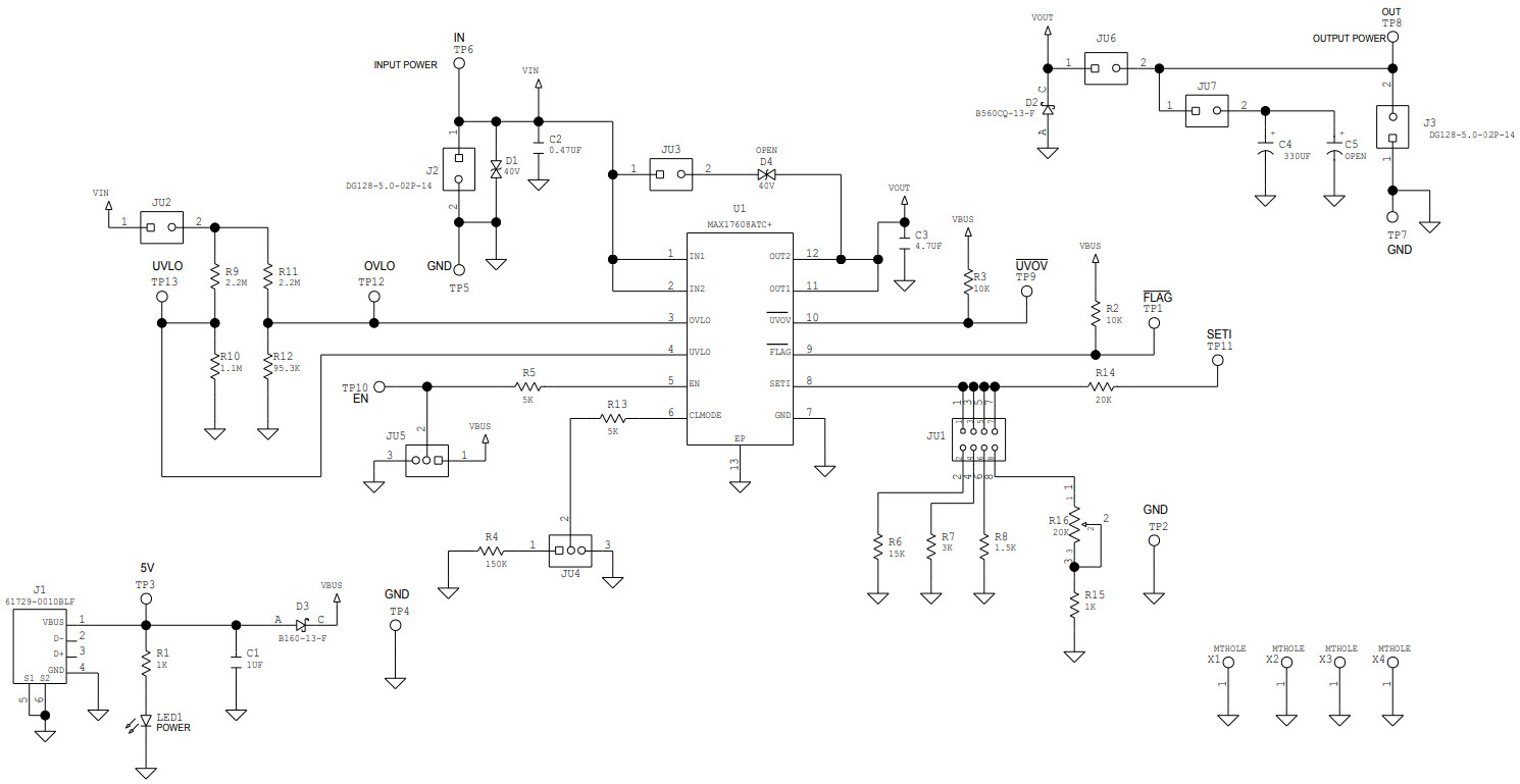
The MAX17608EVKIT-EVKIT# is an evaluation kit for the MAX17608 4.5V to 60V, 1A current limiter with overvoltage (OV), undervoltage (UV) and reverse protection. This kit is designed for industrial and automotive applications and provides a complete platform for evaluating the MAX17608. It includes a MAX17608 evaluation board, a USB-to-I2C interface board, and a USB cable. The evaluation board features a wide input voltage range of 4.5V to 60V, adjustable current limit, and adjustable OV, UV, and reverse protection. It also includes a power LED indicator, a power switch, and a power connector. The USB-to-I2C interface board allows for easy connection to a PC for programming and monitoring. The MAX17608EVKIT-EVKIT# is an ideal solution for evaluating the MAX17608 in industrial and automotive applications.
- TypeParameter
- Factory Lead Time6 Weeks
- Part StatusActive
- Moisture Sensitivity Level (MSL)1 (Unlimited)
- TypeCircuit Protection
- FunctionOvercurrent, Overvoltage, Reverse-Voltage
- Utilized IC / PartMAX17608
- Supplied ContentsBoard(s)
- RoHS StatusROHS3 Compliant


Product
Brand
Articles
Tools












