Maxim Integrated MAX17612CEVKIT#EVAL MAX17612C OVER V/A
Applications:
Circuit Protection >
Circuit Protection
End Products:
Power ManagementBattery-Operated DevicesSystem Monitoring and ControlIndustrial Weighing ApplicationsProcess InstrumentationIndustrial ApplicationsIndustrial Programmable Logic Controllers (PLCs)Industrial SensorIndustrial Networking
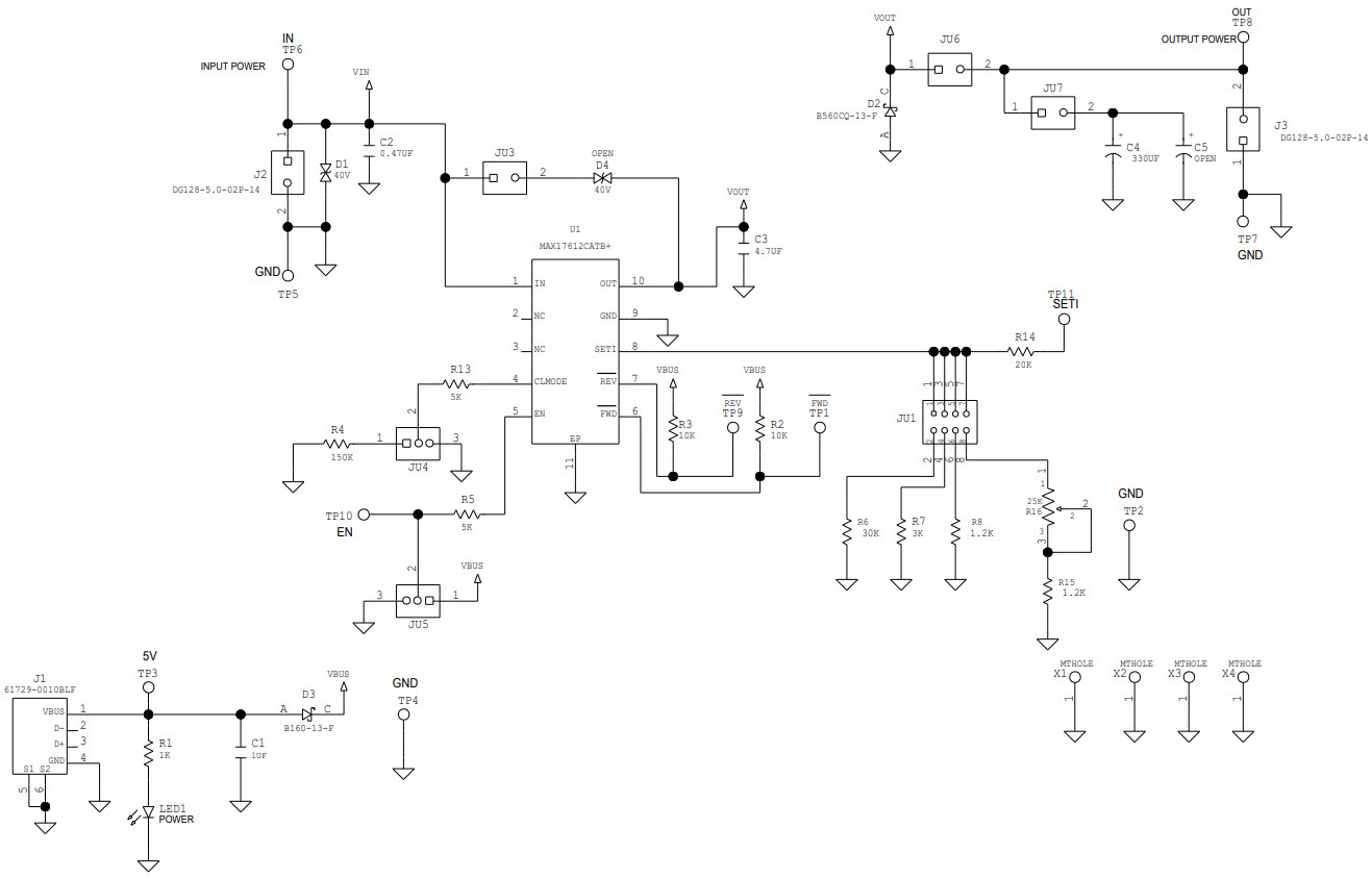
The MAX17612CEVKIT-CEVKIT# is an evaluation kit for the MAX17612C 4.5V to 60V, 250mA Current-Limiter with OV, UV and Reverse Protection, Power Management IC. This kit includes a MAX17612C IC, a MAX17612CEVKIT# board, and a USB cable. The MAX17612C IC is a current-limiting power management IC that provides overvoltage, undervoltage, and reverse protection. It is designed to limit the current in a system to a safe level, protecting the system from damage due to overcurrent. The MAX17612CEVKIT# board allows users to evaluate the performance of the MAX17612C IC and to quickly and easily configure the IC for their application. The USB cable allows users to connect the board to a PC for programming and monitoring.
- TypeParameter
- Factory Lead Time6 Weeks
- Part StatusActive
- Moisture Sensitivity Level (MSL)1 (Unlimited)
- TypeCircuit Protection
- Base Part NumberMAX17612
- FunctionOvercurrent, Reverse-Voltage
- Utilized IC / PartMAX17612C
- Supplied ContentsBoard(s)
- RoHS StatusROHS3 Compliant


Product
Brand
Articles
Tools











