Maxim Integrated MAX17610EVKIT#EVAL KIT OVP/OVC 1A MAX17610
Applications:
Circuit Protection >
Circuit Protection
End Products:
Power ManagementBattery-Operated DevicesSystem Monitoring and ControlIndustrial Weighing ApplicationsProcess InstrumentationIndustrial ApplicationsIndustrial Programmable Logic Controllers (PLCs)Industrial SensorIndustrial Networking
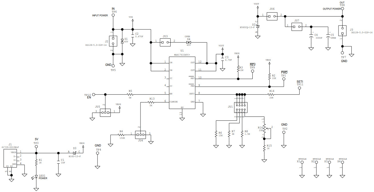
The MAX17610EVKIT-EVKIT# is an evaluation kit for the MAX17610 4.5V to 60V, 1A Current Limiter with OV, UV and Reverse Protection, Power Management IC. This kit provides a complete platform for evaluating the MAX17610 IC and its features. It includes a MAX17610 evaluation board, a USB-to-I2C interface board, and a USB cable. The evaluation board features a wide range of test points and connectors for easy evaluation of the IC's features. The USB-to-I2C interface board allows for easy communication with the MAX17610 IC. The kit also includes a comprehensive user guide and software for configuring the IC. This evaluation kit is ideal for evaluating the MAX17610 IC and its features.
- TypeParameter
- Factory Lead Time6 Weeks
- Part StatusActive
- Moisture Sensitivity Level (MSL)1 (Unlimited)
- TypeCircuit Protection
- FunctionOvercurrent, Overvoltage, Reverse-Voltage
- Utilized IC / PartMAX17610
- Supplied ContentsBoard(s)
- RoHS StatusROHS3 Compliant


Product
Brand
Articles
Tools











