Maxim Integrated MAX17612BEVKIT#EVAL MAX17612B OVER V/A
Applications:
Circuit Protection >
Circuit Protection
End Products:
Power ManagementBattery-Operated DevicesSystem Monitoring and ControlIndustrial Weighing ApplicationsProcess InstrumentationIndustrial ApplicationsIndustrial Programmable Logic Controllers (PLCs)Industrial SensorIndustrial Networking
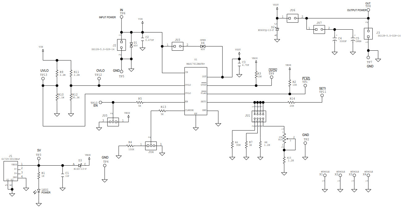
The MAX17612BEVKIT-BEVKIT# is an evaluation kit for the MAX17612B 4.5V to 60V, 250mA Current-Limiter with OV, UV and Reverse Protection, Power Management IC. This kit includes a MAX17612B IC, a MAX17612BEVKIT# board, and a USB cable. The MAX17612B IC is a current-limiting power management IC that provides overvoltage, undervoltage, and reverse protection for a wide range of applications. The MAX17612BEVKIT# board allows users to evaluate the performance of the MAX17612B IC and to quickly and easily configure the IC for their specific application. The USB cable allows users to connect the board to a PC for easy programming and monitoring.
- TypeParameter
- Factory Lead Time6 Weeks
- Part StatusActive
- Moisture Sensitivity Level (MSL)1 (Unlimited)
- TypeCircuit Protection
- Base Part NumberMAX17612
- FunctionOvercurrent, Overvoltage, Undervoltage
- Utilized IC / PartMAX17612B
- Supplied ContentsBoard(s)
- RoHS StatusROHS3 Compliant


Product
Brand
Articles
Tools











