Maxim Integrated MAX17612AEVKIT#EVAL MAX17612A OVER V/A
Applications:
Circuit Protection >
Circuit Protection
End Products:
Power ManagementBattery-Operated DevicesSystem Monitoring and ControlIndustrial Weighing ApplicationsProcess InstrumentationIndustrial ApplicationsIndustrial Programmable Logic Controllers (PLCs)Industrial SensorIndustrial Networking
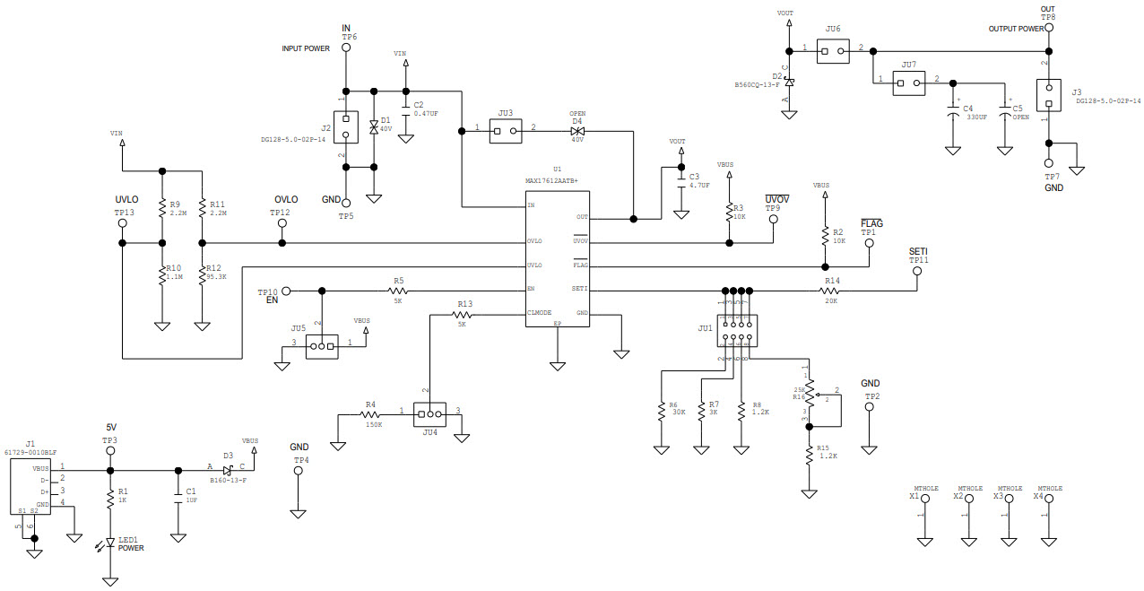
The MAX17612AEVKIT-AEVKIT# is an evaluation kit for the MAX17612A 4.5V to 60V, 250mA Current-Limiter with OV, UV and Reverse Protection, Power Management IC. This kit provides a complete platform for evaluating the MAX17612A IC, allowing users to quickly and easily test the device's features and performance. The kit includes a MAX17612A IC, a power supply, a current-limiting resistor, and a set of test points for measuring current, voltage, and temperature. The kit also includes a comprehensive user guide and application notes to help users get the most out of the device. The MAX17612AEVKIT-AEVKIT# is an ideal solution for evaluating the MAX17612A IC and its features.
- TypeParameter
- Factory Lead Time6 Weeks
- Part StatusActive
- Moisture Sensitivity Level (MSL)1 (Unlimited)
- TypeCircuit Protection
- Base Part NumberMAX17612
- FunctionOvercurrent, Overvoltage, Reverse-Voltage, Undervoltage
- Utilized IC / PartMAX17612A
- Supplied ContentsBoard(s)
- RoHS StatusROHS3 Compliant
| Part Number | Manufacturer | Description | Stock | RFQ |
|---|---|---|---|---|
| ECS Inc. | CRYSTAL 12.0000MHZ 18PF T/H | 78 | BUY | |
| Maxim Integrated | IC REG LINEAR 3.3V 120MA SC70-5 | 6180 | BUY |


Product
Brand
Articles
Tools













