Maxim Integrated MAX17632AEVKIT#EVAL BOARD FOR MAX17632A
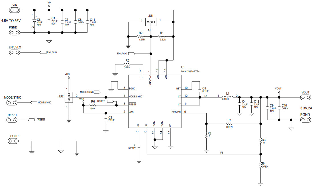
The MAX17632AEVKIT-AEVKIT# is an evaluation kit for the MAX17632 3.3V output-voltage, 4.5V to 36V, 2A, high-efficiency, synchronous step-down DC-DC converter power management IC. This kit includes a MAX17632AEVKIT# board, a MAX17632AEVKIT# adapter board, and a MAX17632AEVKIT# software package. The MAX17632AEVKIT# board is designed to evaluate the performance of the MAX17632 IC and includes a wide range of features such as adjustable output voltage, adjustable switching frequency, and adjustable soft-start time. The MAX17632AEVKIT# adapter board allows the user to connect the MAX17632AEVKIT# board to a PC for programming and monitoring. The MAX17632AEVKIT# software package provides a graphical user interface for programming and monitoring the MAX17632 IC. This evaluation kit is ideal for evaluating the performance of the MAX17632 IC in a variety of applications.
- TypeParameter
- Factory Lead Time6 Weeks
- Part StatusActive
- Moisture Sensitivity Level (MSL)1 (Unlimited)
- Voltage - Output3.3V
- Frequency - Switching400kHz
- Utilized IC / PartMAX17632
- Supplied ContentsBoard(s)
- Board TypeFully Populated
- Main PurposeDC/DC, Step Down
- Outputs and Type1, Non-Isolated
- Regulator TopologyBuck


Product
Brand
Articles
Tools







