Maxim Integrated MAX17632BEVKIT#EVAL BOARD FOR MAX17632B
Description
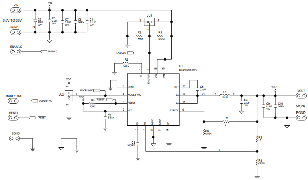
The MAX17632BEVKIT-BEVKIT# is an evaluation kit for the MAX17632 5V output-voltage, 4.5V to 36V, 2A, high-efficiency, synchronous step-down DC-DC converter power management IC. This kit includes a MAX17632BEV board, a MAX17632BEV-EVAL board, and a MAX17632BEV-EVAL-CABLE. The MAX17632BEV board is a fully-featured evaluation board that allows users to evaluate the performance of the MAX17632 IC. The MAX17632BEV-EVAL board is a simplified evaluation board that allows users to quickly evaluate the performance of the MAX17632 IC. The MAX17632BEV-EVAL-CABLE is a cable that connects the MAX17632BEV board to the MAX17632BEV-EVAL board. This kit is ideal for evaluating the performance of the MAX17632 IC in a variety of applications.
Specifications
Maxim Integrated technical specifications, attributes, parameters and parts with similar specifications to Maxim Integrated .
- TypeParameter
- Factory Lead Time6 Weeks
- Part StatusActive
- Moisture Sensitivity Level (MSL)1 (Unlimited)
- Voltage - Output5V
- Frequency - Switching400kHz
- Utilized IC / PartMAX17632
- Supplied ContentsBoard(s)
- Board TypeFully Populated
- Main PurposeDC/DC, Step Down
- Outputs and Type1, Non-Isolated
- Regulator TopologyBuck
0 Similar Products Remaining
Technical Documents


Product
Brand
Articles
Tools







