Maxim Integrated MAX17633AEVKIT#4.5V TO 36V, 3.5A, HIGH-EFFICIEN
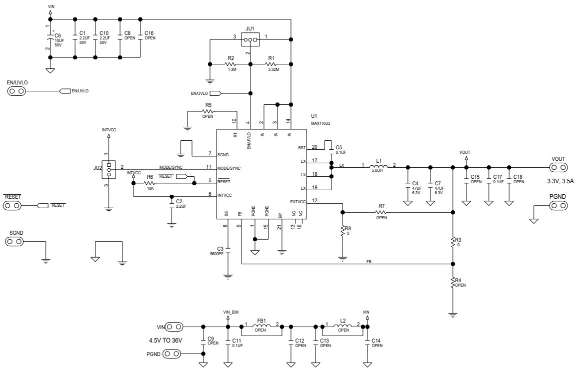
The MAX17633AEVKIT-AEVKIT# is an evaluation kit for the MAX17633 3.3V output-voltage, 4.5V to 36V, 3.5A, high-efficiency, synchronous step-down DC-DC converter power management IC. This kit includes a MAX17633 evaluation board, a USB cable, and a user guide. The MAX17633 is a high-efficiency, synchronous step-down DC-DC converter that can deliver up to 3.5A of continuous output current from a 4.5V to 36V input voltage range. It features a wide input voltage range, low quiescent current, and low output voltage ripple. The MAX17633 also includes a wide range of protection features, including over-current protection, over-temperature protection, and short-circuit protection. The MAX17633AEVKIT-AEVKIT# is an ideal solution for evaluating the performance of the MAX17633 in a variety of applications.
- TypeParameter
- Factory Lead Time6 Weeks
- Voltage-Input4.5V~36V
- Part StatusActive
- Moisture Sensitivity Level (MSL)1 (Unlimited)
- Current - Output3.5A
- Voltage - Output3.3V
- Frequency - Switching500kHz
- Utilized IC / PartMAX17633
- Supplied ContentsBoard(s)
- Board TypeFully Populated
- Main PurposeDC/DC, Step Down
- Outputs and Type1, Non-Isolated
- Regulator TopologyBuck


Product
Brand
Articles
Tools









