Maxim Integrated MAX17633CEVKIT#EVALUATION KIT
Description
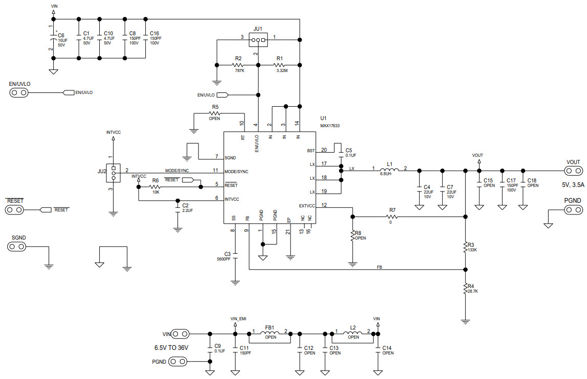
The MAX17633CEVKIT-CEVKIT# is an evaluation kit for the MAX17633 5V output-voltage, 4.5V to 36V, 3.5A, high-efficiency, synchronous step-down DC-DC converter power management IC. This kit provides a complete platform for evaluating the MAX17633 IC and its features, including a wide input voltage range, high efficiency, and low output ripple. The kit includes a MAX17633 evaluation board, a USB-to-I2C adapter, and a USB cable. The evaluation board also includes a power supply, a potentiometer, and a jumper to enable/disable the power supply. The kit is ideal for evaluating the MAX17633 IC in a variety of applications, such as automotive, industrial, and consumer electronics.
Specifications
Maxim Integrated technical specifications, attributes, parameters and parts with similar specifications to Maxim Integrated .
- TypeParameter
- Factory Lead Time6 Weeks
- Voltage-Input6.5V~36V
- Part StatusActive
- Moisture Sensitivity Level (MSL)1 (Unlimited)
- Current - Output3.5A
- Voltage - Output5V
- Frequency - Switching500kHz
- Utilized IC / PartMAX17633
- Supplied ContentsBoard(s)
- Board TypeFully Populated
- Main PurposeDC/DC, Step Down
- Outputs and Type1, Non-Isolated
- Regulator TopologyBuck
- RoHS StatusROHS3 Compliant
0 Similar Products Remaining
Technical Documents


Product
Brand
Articles
Tools







