Maxim Integrated MAX17681AEVKITF#EVAL KIT MAX17681A ISO-BUCK REG
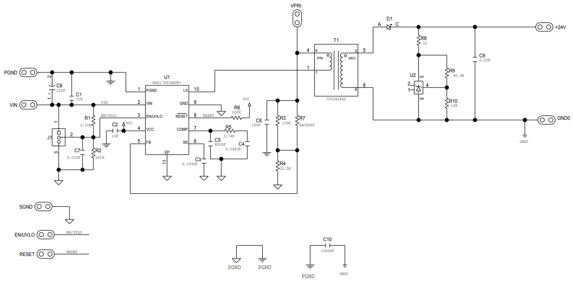
The MAX17681AEVKITF-AEVKITF# Evaluation Kit from Maxim Integrated is designed for evaluating the MAX17681A 4.5V to 42V Input, High-Efficiency, Iso-Buck DC-DC Converter with Isolated +24V Output Configuration. This evaluation kit includes a MAX17681A IC, a MAX17681A evaluation board, and a USB cable. The MAX17681A is a high-efficiency, isolated buck DC-DC converter with a wide input voltage range of 4.5V to 42V and an output voltage of +24V. It features a wide operating temperature range of -40°C to +125°C, low quiescent current, and high efficiency. The evaluation board includes a USB interface for easy connection to a PC, and the USB cable allows for easy connection to the evaluation board. The MAX17681AEVKITF-AEVKITF# Evaluation Kit is ideal for evaluating the performance of the MAX17681A IC in a variety of applications.
- TypeParameter
- Factory Lead Time6 Weeks
- Part StatusActive
- Moisture Sensitivity Level (MSL)1 (Unlimited)
- Base Part NumberMAX17681
- Voltage - Output24V
- Frequency - Switching200kHz
- Utilized IC / Part750342860, MAX17681
- Supplied ContentsBoard(s)
- Board TypeFully Populated
- Main PurposeDC/DC, Step Down
- Outputs and Type1, Isolated
- Regulator TopologyBuck
- RoHS StatusROHS3 Compliant
| Part Number | Manufacturer | Description | Stock | RFQ |
|---|---|---|---|---|
| Analog Devices | IC REG CTRLR BUCK 16QSOP | 49 | BUY |


Product
Brand
Articles
Tools










