Maxim Integrated MAX17682EVKIT#
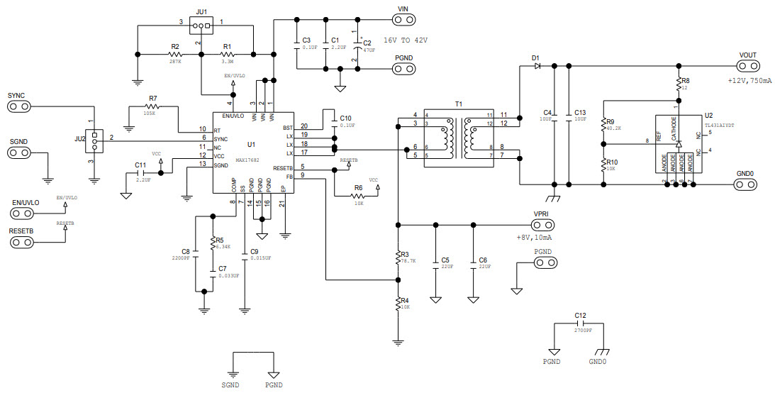
The MAX17682EVKIT-EVKIT# is an evaluation kit for the MAX17682 4.5V to 42V Input, Ultra-Small, High-Efficiency, Iso-Buck DC-DC Converter, Power Management IC. This kit provides a complete evaluation platform for the MAX17682, allowing users to quickly and easily evaluate the device's features and performance. The kit includes a MAX17682 evaluation board, a USB-to-I2C interface board, and a USB cable. The evaluation board features a wide range of input and output voltage settings, allowing users to test the device's performance under different conditions. The USB-to-I2C interface board provides an easy way to program the device's settings and monitor its performance. The kit also includes a comprehensive user guide, providing detailed instructions on how to use the kit and evaluate the MAX17682.


Product
Brand
Articles
Tools








