Maxim Integrated MAX17690EVKITC#EVAL KIT MAX17690 IC REG CTRLR F
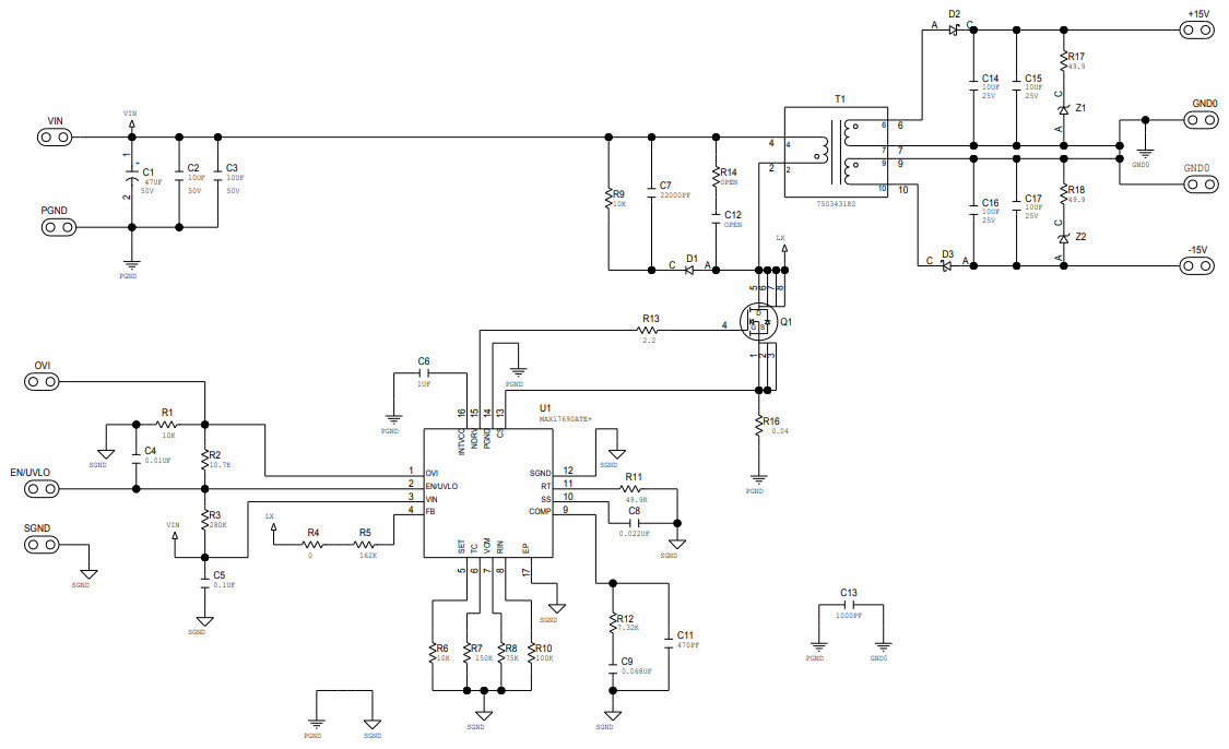
The MAX17690EVKITC-EVKITC# Evaluation Kit from Maxim Integrated is a complete evaluation platform for the MAX17690 In Dual-Output Configuration with 60V, No-Opto Isolated Flyback Controller, Power Management IC. This kit includes a MAX17690EVKITC# board, a MAX17690EVKITC# daughter board, and a MAX17690EVKITC# power supply. The MAX17690EVKITC# board features two isolated outputs, one for a high voltage output and one for a low voltage output. The board also includes a wide range of features such as adjustable output voltage, adjustable output current, adjustable switching frequency, and adjustable soft-start time. The MAX17690EVKITC# daughter board provides a convenient way to evaluate the MAX17690 IC in a dual-output configuration. The MAX17690EVKITC# power supply provides a regulated power source for the evaluation board. This evaluation kit is ideal for evaluating the performance of the MAX17690 IC in a dual-output configuration.
- TypeParameter
- Factory Lead Time6 Weeks
- Part StatusActive
- Moisture Sensitivity Level (MSL)1 (Unlimited)
- Base Part NumberMAX17690
- Voltage - Output±15V ±15V
- Frequency - Switching100kHz
- Utilized IC / Part750343182, MAX17690
- Supplied ContentsBoard(s)
- Board TypeFully Populated
- Main PurposeDC/DC, Step Down
- Outputs and Type2, Isolated
- Regulator TopologyFlyback
- RoHS StatusROHS3 Compliant
| Part Number | Manufacturer | Description | Stock | RFQ |
|---|---|---|---|---|
| Analog Devices | IC REG CTRLR BUCK 16QSOP | 49 | BUY |


Product
Brand
Articles
Tools









