Maxim Integrated MAX20008EVKIT#EVAL STEP DOWN MAX20008
Description
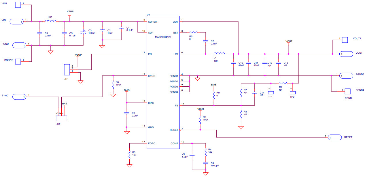
The MAX20008EVKIT-EVKIT# is an evaluation kit for the MAX20008, a fully integrated automotive step-down converter. This converter is designed for automotive and transportation applications, and is capable of operating at 36V and frequencies ranging from 220kHz to 2.2MHz. It is capable of delivering up to 8A of output current. The evaluation kit includes the MAX20008, a MAX20008EVKIT# board, and a USB cable for connecting the board to a PC. The board also includes a power supply, a potentiometer, and a jumper for setting the output voltage. The evaluation kit allows users to quickly and easily evaluate the performance of the MAX20008 in their application.
Specifications
Maxim Integrated technical specifications, attributes, parameters and parts with similar specifications to Maxim Integrated .
- TypeParameter
- Factory Lead Time6 Weeks
- Voltage-Input3.5V~36V
- Part StatusActive
- Moisture Sensitivity Level (MSL)1 (Unlimited)
- Current - Output8A
- Voltage - Output5V
- Frequency - Switching400kHz
- Utilized IC / PartMAX20008
- Supplied ContentsBoard(s)
- Board TypeFully Populated
- Main PurposeDC/DC, Step Down
- Outputs and Type1, Non-Isolated
- Regulator TopologyBuck
- RoHS StatusROHS3 Compliant
0 Similar Products Remaining
Technical Documents


Product
Brand
Articles
Tools











