Maxim Integrated MAX2679BEVKIT#KIT EVAL AMP GPS FOR MAX2679B
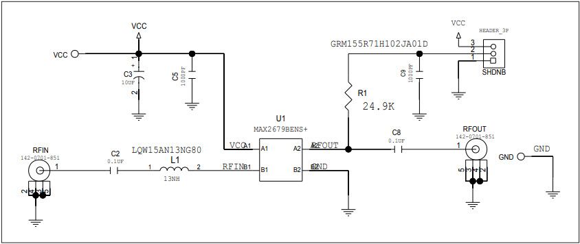
The MAX2679BEVKIT-BEVKIT# is an evaluation kit for the MAX2679B GPS/GNSS Ultra-Low Current Low-Noise Amplifier. This kit is designed to help engineers evaluate the performance of the MAX2679B amplifier in a variety of applications, including communications and telecom. The kit includes a MAX2679B amplifier, a MAX2679BEVKIT-BEVKIT# board, and a USB cable for connecting the board to a PC. The board also includes a variety of test points and connectors for connecting external components. The kit also includes a user guide and software for configuring and testing the amplifier. The MAX2679B amplifier is designed to provide low-noise amplification of GPS/GNSS signals, and is ideal for applications requiring low power consumption and high performance.
- TypeParameter
- Factory Lead Time6 Weeks
- Part StatusActive
- Moisture Sensitivity Level (MSL)1 (Unlimited)
- TypeAmplifier
- Base Part NumberMAX2679
- Supplied ContentsBoard(s)
- RoHS StatusROHS3 Compliant


Product
Brand
Articles
Tools








