Maxim Integrated MAX2686EVKIT+EVAL KIT MAX2686 (GPS/GNSS LOW-N
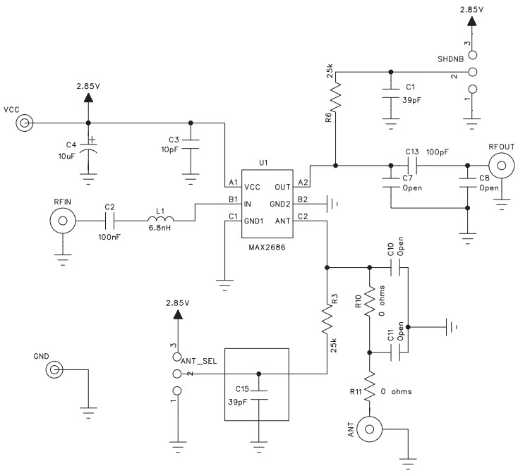
The MAX2686EVKIT+ Evaluation Kit from Maxim Integrated is a comprehensive evaluation platform for the MAX2686 GPS/GNSS Low-Noise Amplifier. This kit includes a MAX2686EVKIT+ board, a MAX2686 evaluation board, and a USB cable. The MAX2686EVKIT+ board provides a complete evaluation platform for the MAX2686, allowing users to quickly and easily evaluate the performance of the device. The board includes a wide range of features, including a low-noise amplifier, a low-noise amplifier bypass switch, a power supply, a voltage regulator, and a USB interface. The MAX2686 evaluation board provides a convenient way to evaluate the performance of the MAX2686 in a variety of applications. The board includes a wide range of features, including a low-noise amplifier, a low-noise amplifier bypass switch, a power supply, a voltage regulator, and a USB interface. The USB cable allows users to connect the MAX2686EVKIT+ board to a PC for easy configuration and data logging. The MAX2686EVKIT+ Evaluation Kit is an ideal solution for evaluating the performance of the MAX2686 GPS/GNSS Low-Noise Amplifier.
- TypeParameter
- Part StatusActive
- Moisture Sensitivity Level (MSL)1 (Unlimited)
- RoHS StatusNon-RoHS Compliant


Product
Brand
Articles
Tools






