Maxim Integrated MAX40100EVKIT#EVAL KIT MAX40100
Description
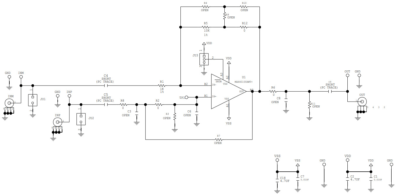
The MAX40100EVKIT-EVKIT# Evaluation Kit from Maxim Integrated is designed to evaluate the MAX40100 Precision, Low-Power, and Low-Noise Op Amp, Power Management IC. This kit includes a MAX40100 evaluation board, a USB cable, and a set of jumpers and connectors. The board is designed to provide a complete evaluation platform for the MAX40100, allowing users to quickly and easily evaluate the device's performance. The board also includes a variety of test points and connectors for easy access to the device's features. The kit also includes a comprehensive user guide and software for easy setup and evaluation. The MAX40100EVKIT-EVKIT# Evaluation Kit is an ideal solution for evaluating the MAX40100 and its features.
Specifications
Maxim Integrated technical specifications, attributes, parameters and parts with similar specifications to Maxim Integrated .
- TypeParameter
- Factory Lead Time6 Weeks
- PackagingBox
- Published2016
- Part StatusActive
- Moisture Sensitivity Level (MSL)1 (Unlimited)
- Max Operating Temperature125°C
- Min Operating Temperature-40°C
- Base Part NumberMAX40100
- Output TypeSingle-Ended, Rail-to-Rail
- Amplifier TypeGeneral Purpose
- Voltage - Supply, Single/Dual (±)1.6V~5.5V
- Utilized IC / PartMAX40100
- Supplied ContentsBoard(s)
- Evaluation KitYes
- Board TypeFully Populated
- Channels per IC2 - Dual
- Current - Supply (Main IC)66μA
- REACH SVHCNo SVHC
- RoHS StatusROHS3 Compliant
0 Similar Products Remaining
Technical Documents


Product
Brand
Articles
Tools












