Maxim Integrated MAX40200EVKIT#EVAL BOARD FOR MAX40200
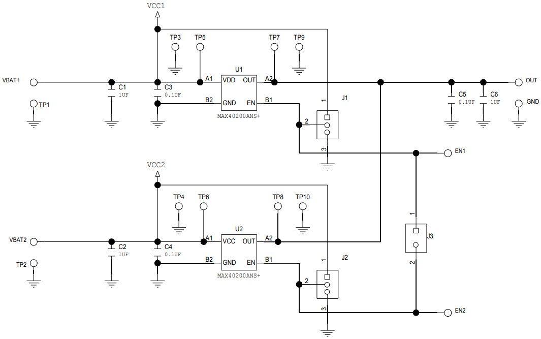
The MAX40200EVKIT-EVKIT# is an evaluation kit for the MAX40200 Ultra-Tiny Micropower Op Amp, designed for consumer electronics applications. This kit includes a MAX40200EVKIT# board, a MAX40200 Ultra-Tiny Micropower Op Amp, and a MAX40200EVKIT# software package. The MAX40200EVKIT# board is designed to provide a platform for evaluating the performance of the MAX40200 Ultra-Tiny Micropower Op Amp. The MAX40200EVKIT# software package includes a graphical user interface (GUI) for setting up and controlling the MAX40200 Ultra-Tiny Micropower Op Amp. The MAX40200 Ultra-Tiny Micropower Op Amp is a low-power, high-performance amplifier designed for consumer electronics applications. It features a wide bandwidth, low noise, and low distortion, making it ideal for audio and video applications. The MAX40200EVKIT-EVKIT# is an ideal solution for evaluating the performance of the MAX40200 Ultra-Tiny Micropower Op Amp in consumer electronics applications.
- TypeParameter
- Factory Lead Time6 Weeks
- Published2016
- Part StatusActive
- Moisture Sensitivity Level (MSL)1 (Unlimited)
- TypePower Management
- Base Part NumberMAX40200
- FunctionORing Controller / Ideal Diode
- Utilized IC / PartMAX40200
- Supplied ContentsBoard(s)
- Secondary AttributesTemperature Protection
- RoHS StatusROHS3 Compliant
| Part Number | Manufacturer | Description | Stock | RFQ |
|---|---|---|---|---|
| Nidec Copal Electronics | SWITCH SLIDE SP3T 300MA 4V | 43271 | RFQ | |
| Nidec Copal Electronics | SWITCH SLIDE SPDT 300MA 4V | 38 | RFQ | |
| Texas Instruments | IC INVERTER SCHMITT 2CH SC70-6 | 21087 | RFQ | |
| Nidec Copal Electronics | Switch Slide SP4T Side Slide 0.3A 20VDC Gull Wing SMD Embossed T/R | 4685 | RFQ |


Product
Brand
Articles
Tools

















