Maxim Integrated MAX5891EVKIT#KIT EVALUATION FOR MAX5891
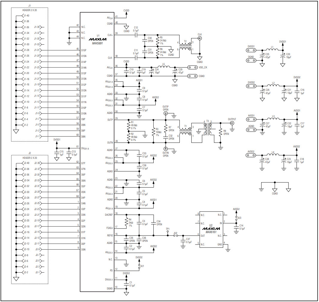
The MAX5891EVKIT-EVKIT# is an evaluation kit for the MAX5891 16-bit, 600Msps, high-dynamic-performance DAC with LVDS inputs, instrumentation and measurement amplifier, and on-chip reference. This kit provides a complete platform for evaluating the performance of the MAX5891 DAC. It includes a MAX5891 evaluation board, a MAX5891 evaluation software, and a MAX5891 evaluation cable. The evaluation board features a high-speed LVDS input, a low-noise instrumentation amplifier, and an on-chip reference. The evaluation software provides a graphical user interface for configuring the DAC and monitoring its performance. The evaluation cable allows for easy connection to a PC for data transfer and control. The MAX5891EVKIT-EVKIT# is an ideal solution for evaluating the performance of the MAX5891 DAC.
- TypeParameter
- Factory Lead Time16 Weeks
- PackagingBulk
- Published2007
- Part StatusActive
- Moisture Sensitivity Level (MSL)1 (Unlimited)
- Max Operating Temperature85°C
- Min Operating Temperature-40°C
- Number of Bits16
- Utilized IC / PartMAX5891
- Supplied ContentsBoard(s)
- Data InterfaceParallel
- Sampling Rate600 Msps
- Evaluation KitYes
- Settling Time11ns
- Sampling Rate (Per Second)600M
- Number of DAC Channels1
- DAC TypeCurrent
- Radiation HardeningNo
- RoHS StatusROHS3 Compliant
| Part Number | Manufacturer | Description | Stock | RFQ |
|---|---|---|---|---|
| Maxim Integrated | IC VREF SERIES 0.32% 8SOIC | 41 | BUY |


Product
Brand
Articles
Tools








