Maxim Integrated MAX77324EVKIT#EVAL MAX77324 BUCK 1.5A
Description
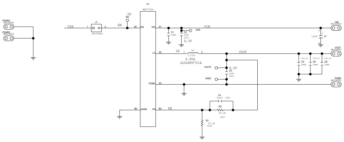
The MAX77324EVKIT-EVKIT# is an evaluation kit for the MAX77324 4.8VIN, 1.5A High-Efficiency, Ultra-Small Buck Converter, Power Management IC. This kit includes a MAX77324EVKIT# board, a USB cable, and a power supply. The MAX77324EVKIT# board is designed to evaluate the features and performance of the MAX77324 IC. It includes a 4.8VIN, 1.5A buck converter, a power supply, and a USB interface for programming and debugging. The board also includes a variety of test points and connectors for easy evaluation of the IC. The USB cable allows for easy connection to a PC for programming and debugging. The power supply provides the necessary power for the board. The MAX77324EVKIT# is an ideal tool for evaluating the performance of the MAX77324 IC.
Specifications
Maxim Integrated technical specifications, attributes, parameters and parts with similar specifications to Maxim Integrated .
- TypeParameter
- Factory Lead Time6 Weeks
- Part StatusActive
- Moisture Sensitivity Level (MSL)1 (Unlimited)
- Voltage - Output1.2V
- Frequency - Switching2MHz
- Utilized IC / PartMAX77324
- Supplied ContentsBoard(s)
- Board TypeFully Populated
- Main PurposeDC/DC, Step Down
- Outputs and Type1, Non-Isolated
- Regulator TopologyBuck
- RoHS StatusROHS3 Compliant
0 Similar Products Remaining
Technical Documents
Associated Products
| Part Number | Manufacturer | Description | Stock | RFQ |
|---|---|---|---|---|
| Maxim Integrated | SP Amp Current Sense Amp Single 5.5V 6-Pin WLP | 0 | RFQ |


Product
Brand
Articles
Tools










