Maxim Integrated MAX77596EVKIT#EVAL BOARD FOR MAX77596
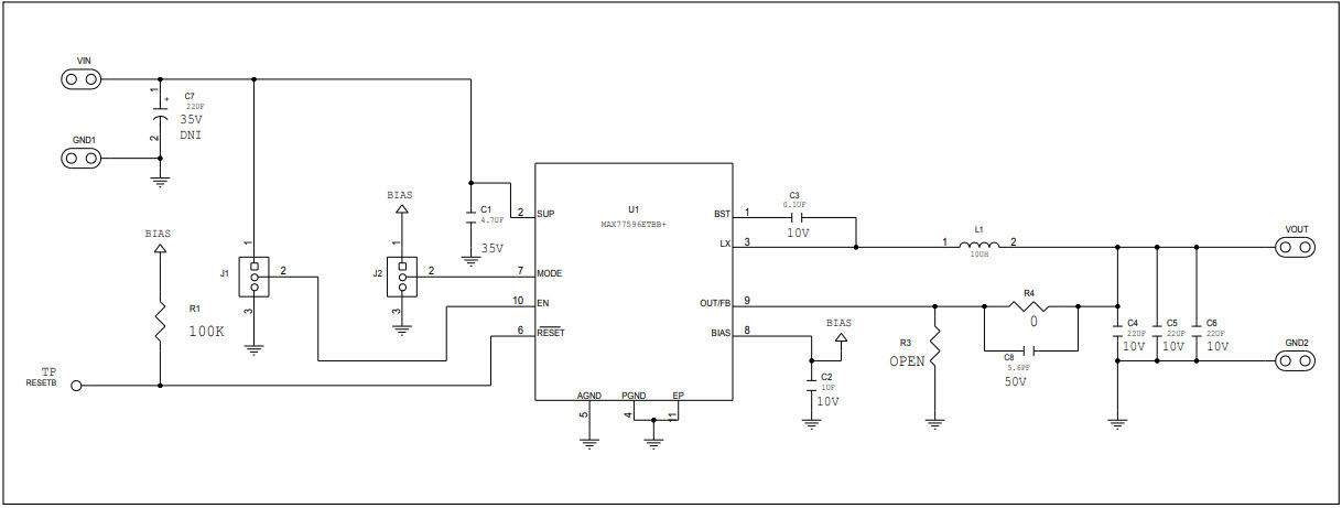
The MAX77596EVKIT-EVKIT# is an evaluation kit for the MAX77596 24V, 300mA, Buck Converter, Industrial Power Solution. This kit provides a complete evaluation platform for the MAX77596, allowing users to quickly and easily evaluate the performance of the device. The kit includes a MAX77596 evaluation board, a USB-to-I2C adapter, and a power supply. The evaluation board features a wide range of test points and connectors, allowing users to easily measure and adjust the device's performance. The USB-to-I2C adapter allows users to quickly and easily program the device's settings. The power supply provides the necessary power for the device. The MAX77596EVKIT-EVKIT# is an ideal solution for evaluating the performance of the MAX77596 in industrial applications.
- TypeParameter
- Factory Lead Time6 Weeks
- Published2016
- Part StatusActive
- Moisture Sensitivity Level (MSL)1 (Unlimited)
- Base Part NumberMAX77596
- Voltage - Output3.3V
- Frequency - Switching1.7MHz
- Utilized IC / PartMAX77596
- Supplied ContentsBoard(s)
- Evaluation KitYes
- Board TypeFully Populated
- Main PurposeDC/DC, Step Down
- Outputs and Type1, Non-Isolated
- Regulator TopologyBuck
- RoHS StatusROHS3 Compliant
| Part Number | Manufacturer | Description | Stock | RFQ |
|---|---|---|---|---|
| Maxim Integrated | IC DAC 8BIT OCTAL 5V R-R 16-QSOP | 15 | BUY | |
| Maxim Integrated | LDO Voltage Regulators 120mA Linear Regulator | 43 | BUY | |
| Maxim Integrated | IC REG LINEAR 3.3V 120MA SC70-5 | 6180 | BUY |


Product
Brand
Articles
Tools













