Maxim Integrated MAX77756EVKIT#EVAL KIT FOR MAX77756 BUCK REG
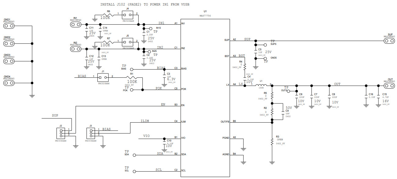
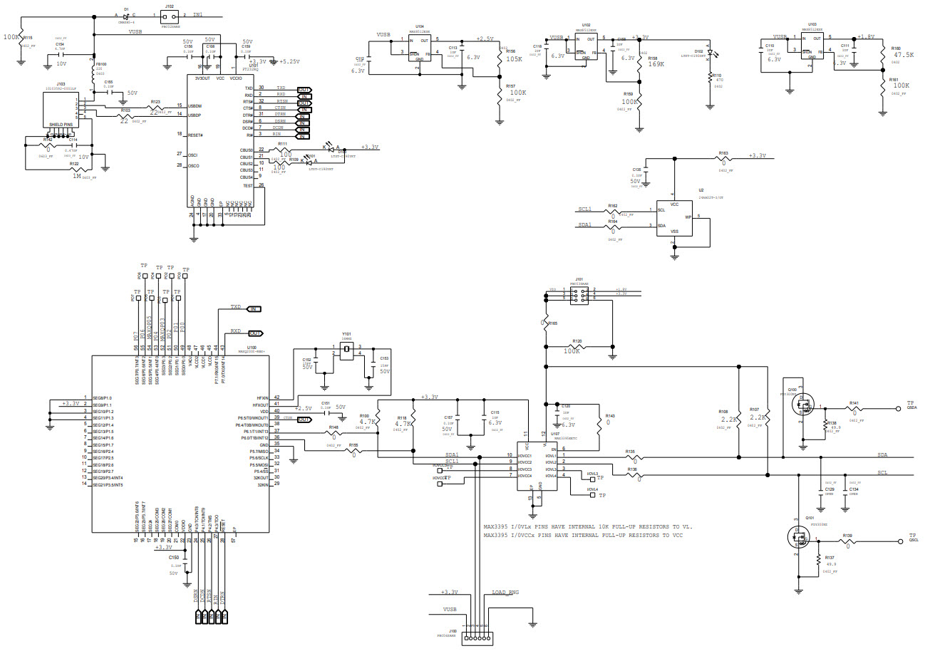
The MAX77756EVKIT-EVKIT# is an evaluation kit for the MAX77756 24V Input, 500mA Buck Regulator with Dual-Input Power MUX, Power Management IC. This kit includes a MAX77756 evaluation board, a USB cable, and a power supply. The MAX77756 is a high-efficiency, low-noise, dual-input power mux and buck regulator that can be used to provide power to a wide range of applications. The evaluation board allows users to quickly and easily evaluate the performance of the MAX77756. The board also includes a USB port for easy connection to a PC for programming and debugging. The MAX77756EVKIT-EVKIT# is an ideal tool for evaluating the performance of the MAX77756 and for developing applications that require a high-efficiency, low-noise power mux and buck regulator.
- TypeParameter
- Factory Lead Time6 Weeks
- Published2017
- Part StatusActive
- Moisture Sensitivity Level (MSL)1 (Unlimited)
- Base Part NumberMAX77756
- Voltage - Output3.3V
- Utilized IC / PartMAX77756
- Supplied ContentsBoard(s)
- Board TypeFully Populated
- Main PurposeDC/DC, Step Down
- Outputs and Type1, Non-Isolated
- Regulator TopologyBuck
- RoHS StatusROHS3 Compliant
| Part Number | Manufacturer | Description | Stock | RFQ |
|---|---|---|---|---|
| Kyocera International Inc. Electronic Components | Crystals AEC-Q200 16000kHz 8pF 3.2x2.5mm | 0 | RFQ | |
| Microchip Technology | MICROCHIP - 24AA02T-I/OT - EEPROM, 2 Kbit, 256 x 8bit, Serial I2C (2-Wire), 400 kHz, SOT-23, 5 Pins | 6000 | RFQ | |
| FTDI, Future Technology Devices International Ltd | IC USB FS SERIAL UART 32QFN | 5000 | RFQ |


Product
Brand
Articles
Tools






















