Maxim Integrated MAX77816EVKIT#EVAL MAX77816 5A BUCK BOOST
Description
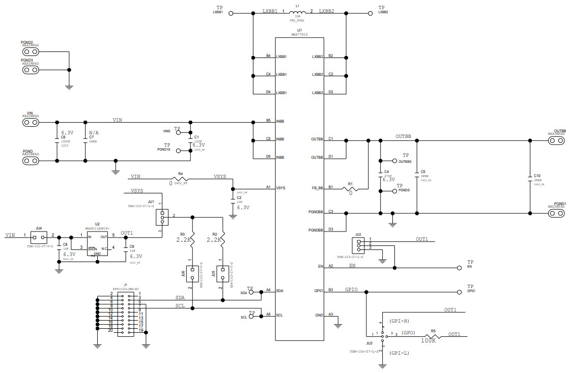
The MAX77816EVKIT-EVKIT# is an evaluation kit for the MAX77816 High-Efficiency Buck-Boost Regulator with 5A Switches, Video and Imaging Applications. This kit provides a complete platform for evaluating the MAX77816, a high-efficiency, low-noise, and low-dropout buck-boost regulator with 5A switches. It is designed for video and imaging applications, and features a wide input voltage range of 2.7V to 5.5V. The kit includes a MAX77816EVKIT# board, a USB cable, and a user guide. The board includes a MAX77816 IC, a USB-to-I2C interface, and a variety of test points and connectors for easy evaluation. The kit also includes a graphical user interface (GUI) for easy configuration and monitoring of the MAX77816.
Specifications
Maxim Integrated technical specifications, attributes, parameters and parts with similar specifications to Maxim Integrated .
- TypeParameter
- Factory Lead Time6 Weeks
- Published2017
- Part StatusActive
- Moisture Sensitivity Level (MSL)1 (Unlimited)
- Voltage - Output2.6V~5.14V
- Frequency - Switching2.5MHz
- Utilized IC / PartMAX77816
- Supplied ContentsBoard(s)
- Board TypeFully Populated
- Main PurposeDC/DC, Step Up or Down
- Outputs and Type1, Non-Isolated
- Regulator TopologyBuck-Boost
- RoHS StatusROHS3 Compliant
0 Similar Products Remaining
Technical Documents


Product
Brand
Articles
Tools











