Maxim Integrated MAX98303EVKIT+Audio IC Development Tools MAX98303 Eval Kit
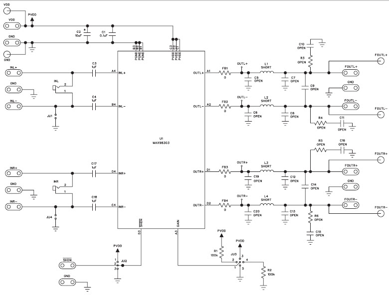
The MAX98303EVKIT+ Evaluation Kit from Maxim Integrated is designed to evaluate the MAX98303 3.1W, 2-Channel, Class-D Audio Power Amplifier for Cellular Phone, Consumer Electronics, and Portable Audio Applications. This kit includes a MAX98303EVKIT+ board, a MAX98303EVKIT+ software package, and a MAX98303EVKIT+ user guide. The MAX98303EVKIT+ board features two channels of Class-D audio power amplification, with a maximum output power of 3.1W per channel. It also includes a headphone amplifier, a microphone amplifier, and a stereo line-in. The MAX98303EVKIT+ software package provides a graphical user interface for configuring the MAX98303EVKIT+ board, and the MAX98303EVKIT+ user guide provides detailed instructions for setting up and using the board. The MAX98303EVKIT+ is an ideal solution for evaluating the MAX98303 3.1W, 2-Channel, Class-D Audio Power Amplifier for Cellular Phone, Consumer Electronics, and Portable Audio Applications.
- TypeParameter
- Factory Lead Time6 Weeks
- PackagingBox
- Published2011
- Part StatusActive
- Moisture Sensitivity Level (MSL)1 (Unlimited)
- Voltage - Supply2.6V~5.5V
- Output Type2-Channel (Stereo)
- Operating Supply Voltage5.5V
- Operating Supply Current2A
- Amplifier TypeClass D
- Utilized IC / PartMAX98303
- Supplied ContentsBoard(s)
- Evaluation KitYes
- Max Output Power3.1W
- Board TypeFully Populated
- Max Output Power x Channels @ Load3.1W x 2 @ 4 Ω
- RoHS StatusROHS3 Compliant


Product
Brand
Articles
Tools











