Maxim Integrated MAX98390EVSYS#EVAL MAX98390 CLASS D AMP
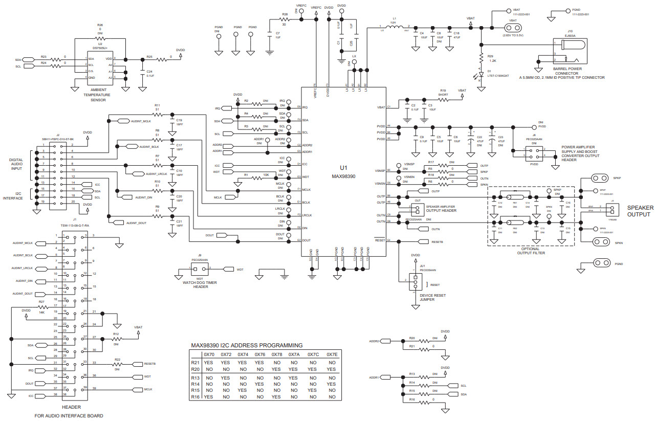
The MAX98390EVSYS-EVSYS# Evaluation System for the MAX98390 Boosted Class-D Amplifier with Integrated Dynamic Speaker Management, Consumer Electronics Audio Subsystem is a comprehensive evaluation system designed to help engineers quickly evaluate the performance of the MAX98390 amplifier. The system includes a MAX98390EVSYS# evaluation board, a MAX98390EVSYS# software package, and a MAX98390EVSYS# reference design. The evaluation board provides a complete platform for testing the MAX98390 amplifier, including a power supply, audio input, and output connections. The software package provides a graphical user interface for configuring the amplifier and monitoring its performance. The reference design provides a complete schematic and layout for a consumer electronics audio subsystem, including the MAX98390 amplifier. The evaluation system is an ideal tool for quickly evaluating the performance of the MAX98390 amplifier and its integrated dynamic speaker management features.
- TypeParameter
- Factory Lead Time6 Weeks
- PackagingBulk
- Part StatusActive
- Moisture Sensitivity Level (MSL)1 (Unlimited)
- Voltage - Supply2.65V~5.5V
- Output Type1-Channel (Mono)
- Amplifier TypeClass D
- Utilized IC / PartMAX98390
- Supplied ContentsBoard(s), Cable(s), Power Supply, Accessories
- Board TypeFully Populated
- Max Output Power x Channels @ Load6.1W x 1 @ 4 Ω
- RoHS StatusROHS3 Compliant
| Part Number | Manufacturer | Description | Stock | RFQ |
|---|---|---|---|---|
| Maxim Integrated | 0 | RFQ | ||
| Maxim Integrated | 256-TAP, NONVOLATILE, SPI-INTERF | 0 | RFQ |


Product
Brand
Articles
Tools














