Maxim Integrated MAXM15063EVKIT#EVAL MAXM15063
Description
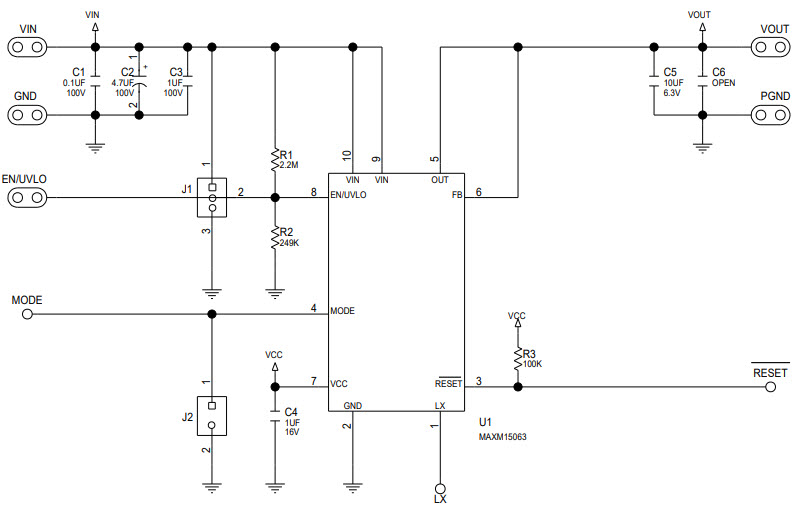
The Maxim Integrated MAXM15063EVKIT-EVKIT# is an evaluation kit for the MAXM15063, a 5V output-voltage, 4.5V to 60V, 300mA step-down converter power management IC. This kit includes the MAXM15063 IC, a printed circuit board, and a USB cable for easy connection to a computer. The MAXM15063 is a high-efficiency, low-noise, and low-cost power management IC that is ideal for a wide range of applications. It features a wide input voltage range, adjustable output voltage, and a wide range of output current. The kit also includes a user guide and software for easy setup and evaluation.
Specifications
Maxim Integrated technical specifications, attributes, parameters and parts with similar specifications to Maxim Integrated .
- TypeParameter
- Factory Lead Time6 Weeks
- Voltage-Input12V~60VDC
- Part StatusActive
- Moisture Sensitivity Level (MSL)3 (168 Hours)
- Current - Output300mA
- Voltage - Output5V
- Frequency - Switching500kHz
- Utilized IC / PartMAXM15063
- Supplied ContentsBoard(s)
- Board TypeFully Populated
- Main PurposeDC/DC, Step Down
- Outputs and Type1, Non-Isolated
- Regulator TopologyBuck
- RoHS StatusROHS3 Compliant
0 Similar Products Remaining
Technical Documents


Product
Brand
Articles
Tools








