Maxim Integrated MAXM15065EVKIT#EVAL BUCK MOD MAXM15065
Description
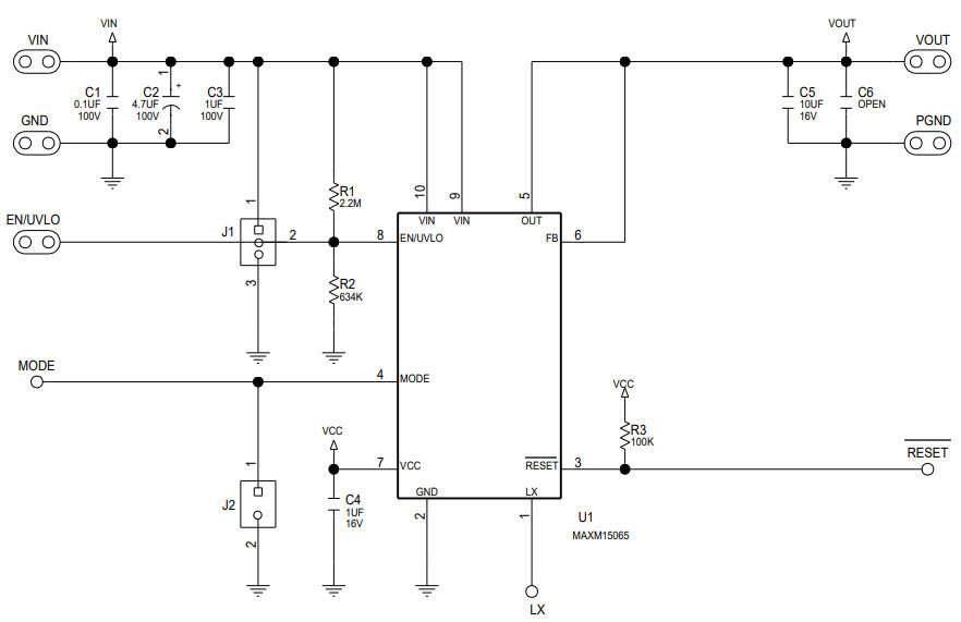
The MAXM15065EVKIT-EVKIT# is an evaluation kit for the MAXM15065, a 3.3V output-voltage, 4.5V to 60V, 300mA step-down uSLIC power module. This power management IC from Maxim Integrated is designed to provide a high-efficiency, low-noise, and low-cost solution for powering a wide range of applications. The kit includes a MAXM15065 evaluation board, a USB cable, and a user guide. The board is designed to allow users to evaluate the performance of the MAXM15065 power module and to quickly and easily configure the module for their specific application. The board also includes a variety of test points and connectors to facilitate testing and evaluation.
Specifications
Maxim Integrated technical specifications, attributes, parameters and parts with similar specifications to Maxim Integrated .
- TypeParameter
- Factory Lead Time6 Weeks
- Voltage-Input5.5V~48V
- SeriesHimalaya
- Part StatusActive
- Moisture Sensitivity Level (MSL)3 (168 Hours)
- Current - Output300mA
- Voltage - Output3.3V
- Frequency - Switching550kHz
- Utilized IC / PartMAXM15065
- Supplied ContentsBoard(s)
- Board TypeFully Populated
- Main PurposeDC/DC, Step Down
- Outputs and Type1, Non-Isolated
- Regulator TopologyBuck
- RoHS StatusROHS3 Compliant
0 Similar Products Remaining
Technical Documents


Product
Brand
Articles
Tools








