Maxim Integrated MAXM15462EVKIT#EVAL KIT FOR MAXM15462
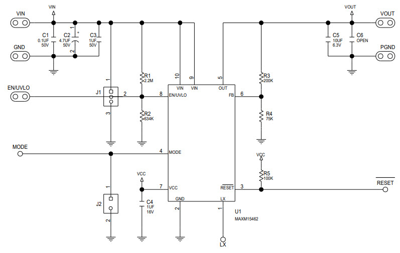
The Maxim Integrated MAXM15462EVKIT-EVKIT# is an evaluation kit for the MAXM15462, a 3.3V output-voltage, 4.5V to 42V, 300mA step-down converter power management IC. This kit includes the MAXM15462 IC, a power supply, and a set of evaluation boards. The MAXM15462 is a high-efficiency, low-noise, and low-EMI step-down converter that is ideal for powering low-voltage systems from a wide range of input voltages. It features a wide input voltage range of 4.5V to 42V, a high-efficiency of up to 95%, and a low-noise operation of up to 40dB. The MAXM15462EVKIT-EVKIT# is an ideal solution for evaluating the performance of the MAXM15462 IC in a variety of applications.
- TypeParameter
- Factory Lead Time6 Weeks
- SeriesHimalaya
- Part StatusActive
- Moisture Sensitivity Level (MSL)1 (Unlimited)
- Voltage - Output3.3V
- Frequency - Switching500kHz
- Utilized IC / PartMAXM15462
- Supplied ContentsBoard(s)
- Board TypeFully Populated
- Main PurposeDC/DC, Step Down
- Outputs and Type1, Non-Isolated
- Regulator TopologyBuck
- RoHS StatusROHS3 Compliant












