Maxim Integrated MAXM15465EVKIT#EVAL MAXM15465 BUCK MOD
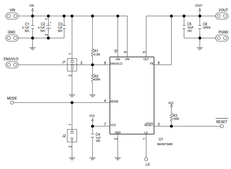
The Maxim Integrated MAXM15465EVKIT-EVKIT# is an evaluation kit for the MAXM15465, a 3.3V output-voltage, 4.5V to 42V, 300mA step-down converter power management IC. This kit includes a MAXM15465 evaluation board, a USB cable, and a user guide. The MAXM15465 is a high-efficiency, low-noise, and low-EMI step-down converter that is ideal for powering low-voltage systems from a wide range of input voltages. It features a wide input voltage range of 4.5V to 42V, a high-efficiency of up to 95%, and a low-noise operation of up to 40dB. The MAXM15465 also features a wide range of protection features, including over-current protection, over-temperature protection, and short-circuit protection. This evaluation kit is an ideal tool for evaluating the performance of the MAXM15465 in a variety of applications.
- TypeParameter
- Factory Lead Time6 Weeks
- Voltage-Input5.5V~42V
- SeriesHimalaya
- Part StatusActive
- Moisture Sensitivity Level (MSL)1 (Unlimited)
- Current - Output300mA
- Voltage - Output3.3V
- Frequency - Switching550kHz
- Utilized IC / PartMAXM15465
- Supplied ContentsBoard(s)
- Board TypeFully Populated
- Main PurposeDC/DC, Step Down
- Outputs and Type1, Non-Isolated
- Regulator TopologyBuck
- RoHS StatusROHS3 Compliant


Product
Brand
Articles
Tools










