Maxim Integrated MAXM15466EVKIT#EVAL MAXM15466 BUCK MOD
Description
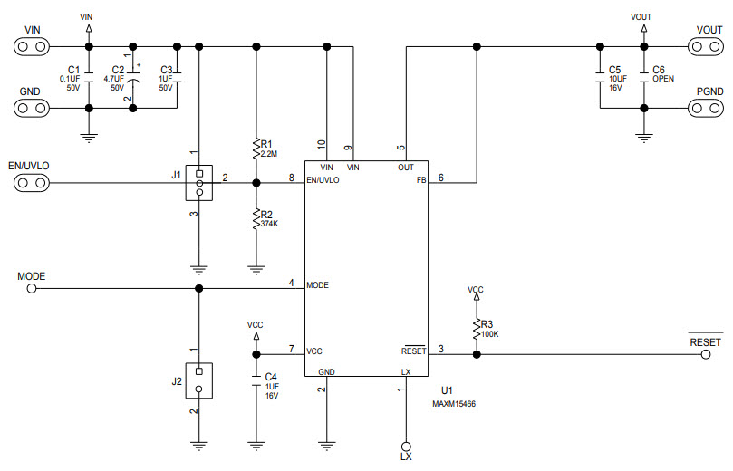
The Maxim Integrated MAXM15466EVKIT-EVKIT# is an evaluation kit for the MAXM15466, a 5V output-voltage, 4.5V to 42V, 300mA step-down converter power management IC. This kit includes the MAXM15466 IC, a printed circuit board, and all the necessary components to evaluate the performance of the IC. The kit also includes a USB-to-I2C interface board, which allows users to easily program and monitor the IC. The MAXM15466EVKIT-EVKIT# is an ideal solution for evaluating the performance of the MAXM15466 IC in a variety of applications.
Specifications
Maxim Integrated technical specifications, attributes, parameters and parts with similar specifications to Maxim Integrated .
- TypeParameter
- Factory Lead Time6 Weeks
- Voltage-Input8.5V~42V
- SeriesHimalaya
- Part StatusActive
- Moisture Sensitivity Level (MSL)1 (Unlimited)
- Current - Output300mA
- Voltage - Output5V
- Frequency - Switching550kHz
- Utilized IC / PartMAXM15466
- Supplied ContentsBoard(s)
- Board TypeFully Populated
- Main PurposeDC/DC, Step Down
- Outputs and Type1, Non-Isolated
- Regulator TopologyBuck
- RoHS StatusROHS3 Compliant
0 Similar Products Remaining
Technical Documents


Product
Brand
Articles
Tools










