Maxim Integrated MAXM15467EVKIT#EVAL MAXM15467 BUCK MOD
Description
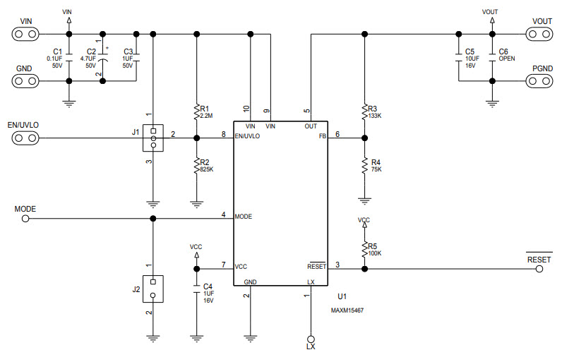
The Maxim Integrated MAXM15467EVKIT-EVKIT# is an evaluation kit for the MAXM15467, a 2.5V output-voltage, 4.5V to 42V, 300mA step-down converter power management IC. This kit includes a MAXM15467 evaluation board, a USB cable, and a user guide. The evaluation board is designed to provide a platform for evaluating the MAXM15467 IC and its features. It includes a power supply, a USB interface, and a set of test points for measuring the output voltage and current. The USB cable allows the user to connect the evaluation board to a PC for programming and monitoring the IC. The user guide provides detailed instructions on how to use the evaluation board and the IC.
Specifications
Maxim Integrated technical specifications, attributes, parameters and parts with similar specifications to Maxim Integrated .
- TypeParameter
- Factory Lead Time6 Weeks
- Voltage-Input4.5V~36V
- SeriesHimalaya
- Part StatusActive
- Moisture Sensitivity Level (MSL)1 (Unlimited)
- Current - Output300mA
- Voltage - Output2.5V
- Frequency - Switching550kHz
- Utilized IC / PartMAXM15467
- Supplied ContentsBoard(s)
- Board TypeFully Populated
- Main PurposeDC/DC, Step Down
- Outputs and Type1, Non-Isolated
- Regulator TopologyBuck
- RoHS StatusROHS3 Compliant
0 Similar Products Remaining
Technical Documents
Associated Products
| Part Number | Manufacturer | Description | Stock | RFQ |
|---|---|---|---|---|
| Maxim Integrated | LDO Voltage Regulators 120mA Linear Regulator | 43 | BUY |


Product
Brand
Articles
Tools









