Maxim Integrated MAXM17532EVKIT#EVAL KIT FOR MAXM17532
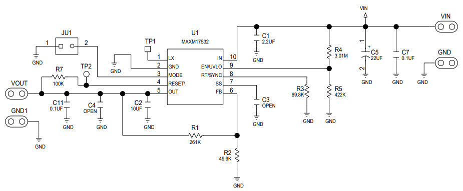
The MAXM17532EVKIT-EVKIT# is an evaluation kit for the MAXM17532 5V output-voltage, 4V to 42V, 100mA, step-down converter. This industrial-grade converter is designed to provide a reliable and efficient power solution for a wide range of applications. The kit includes a MAXM17532 evaluation board, a USB cable, and a user guide. The evaluation board features a wide input voltage range of 4V to 42V, a maximum output current of 100mA, and a 5V output voltage. It also features a wide operating temperature range of -40°C to +125°C, making it suitable for industrial applications. The kit also includes a USB cable for easy connection to a PC for programming and monitoring. The user guide provides detailed instructions on how to use the evaluation board and the converter.
- TypeParameter
- Factory Lead Time6 Weeks
- Published2017
- Part StatusActive
- Moisture Sensitivity Level (MSL)1 (Unlimited)
- Voltage - Output5V
- Frequency - Switching600kHz
- Utilized IC / PartMAXM17532
- Supplied ContentsBoard(s)
- Board TypeFully Populated
- Main PurposeDC/DC, Step Down
- Outputs and Type1, Non-Isolated
- Regulator TopologyBuck
- RoHS StatusROHS3 Compliant
- MAXM17532 Evaluation Kit
- MAXM17532 Datasheet
- Meeting Efficiency, Power Dissipation Needs of Space-Constrained Appls
- Assembly Guidelines for (USLIC) Packages
- MAXM17532EVKIT%23-Maxim-Integrated-datasheet-101610110.pdf
- MAXM17532EVKIT%23-Maxim-Integrated-datasheet-103922712.pdf
- Maxim-Integrated-company-65.pdf


Product
Brand
Articles
Tools












