Maxim Integrated MAXM17552EVKIT#EVAL MAX17552 BUCK DC-DC
Description
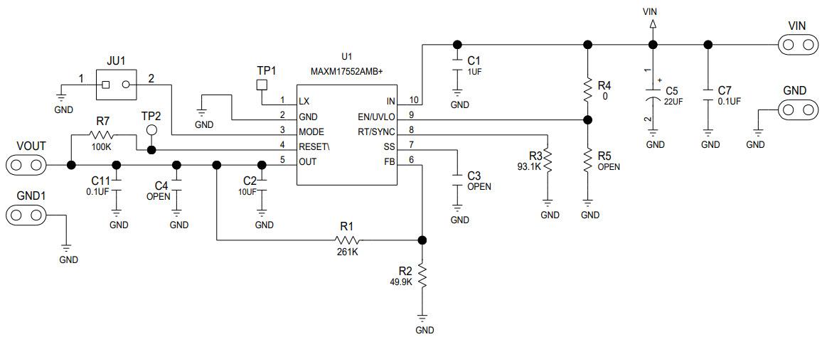
The Maxim Integrated MAXM17552EVKIT-EVKIT# is an evaluation kit for the MAXM17552, a compact step-down power module with a 5V output voltage and an industrial temperature range of 4V to 60V and 100mA. This kit includes all the necessary components to evaluate the performance of the MAXM17552, including a power supply, a load board, and a USB-to-I2C adapter. The kit also includes a user guide and a software package with graphical user interface (GUI) for easy setup and configuration. The MAXM17552EVKIT-EVKIT# is ideal for applications requiring high efficiency, low noise, and high power density.
Specifications
Maxim Integrated technical specifications, attributes, parameters and parts with similar specifications to Maxim Integrated .
- TypeParameter
- Factory Lead Time6 Weeks
- Voltage-Input14V~60V
- Part StatusActive
- Moisture Sensitivity Level (MSL)1 (Unlimited)
- Current - Output100mA
- Voltage - Output5V
- Frequency - Switching450kHz
- Utilized IC / PartMAXM17552
- Supplied ContentsBoard(s)
- Board TypeFully Populated
- Main PurposeDC/DC, Step Down
- Outputs and Type1, Non-Isolated
- Regulator TopologyBuck
- RoHS StatusROHS3 Compliant
0 Similar Products Remaining
Technical Documents


Product
Brand
Articles
Tools










