Maxim Integrated MAXM17903EVKIT#EVAL MAXM15064 .9-3.3V 300MA
Description
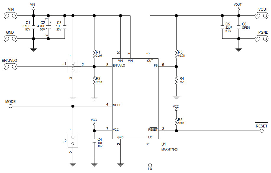
The Maxim Integrated MAXM17903EVKIT-EVKIT# is an evaluation kit for the MAXM17903, a 1.5V output-voltage, 4.5V to 24V, 300mA step-down converter power management IC. This kit includes the MAXM17903 IC, a printed circuit board, and a set of components to evaluate the performance of the IC. The kit also includes a USB cable, a power supply, and a user guide. The MAXM17903 is a high-efficiency, low-noise, and low-cost step-down converter that is ideal for powering low-voltage applications. It features a wide input voltage range, adjustable output voltage, and a wide operating temperature range. The MAXM17903EVKIT-EVKIT# is an ideal solution for evaluating the performance of the MAXM17903 IC.
Specifications
Maxim Integrated technical specifications, attributes, parameters and parts with similar specifications to Maxim Integrated .
- TypeParameter
- Factory Lead Time6 Weeks
- Voltage-Input4.5V~21.5V
- Part StatusActive
- Moisture Sensitivity Level (MSL)1 (Unlimited)
- Current - Output300mA
- Voltage - Output1.5V
- Frequency - Switching500kHz
- Utilized IC / PartMAXM17903
- Supplied ContentsBoard(s)
- Board TypeFully Populated
- Main PurposeDC/DC, Step Down
- Outputs and Type1, Non-Isolated
- Regulator TopologyBuck
- RoHS StatusROHS3 Compliant
0 Similar Products Remaining
Technical Documents


Product
Brand
Articles
Tools










