Maxim Integrated MAXM17904EVKIT#EVAL BUCK MOD MAXM17904
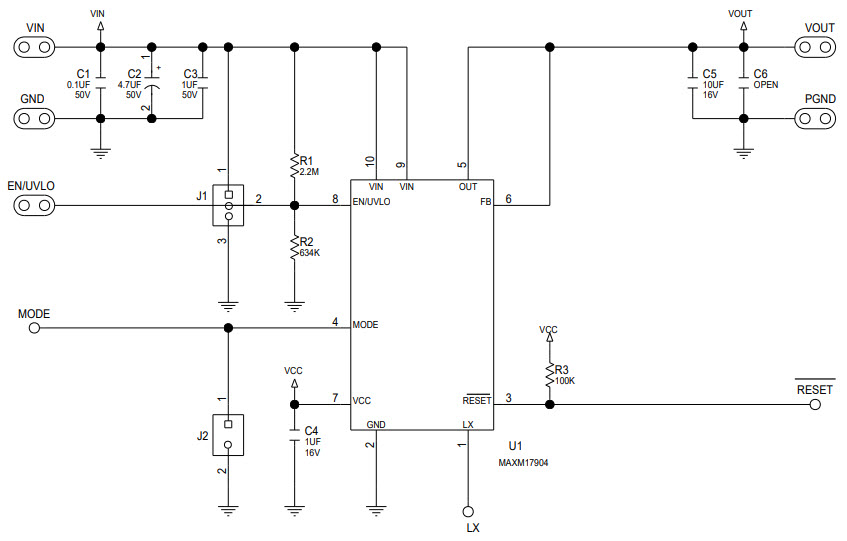
The Maxim Integrated MAXM17904EVKIT-EVKIT# is an evaluation kit for the MAXM17904, a 3.3V output-voltage, 4.5V to 24V, 300mA step-down converter power management IC. This evaluation kit provides a complete platform for evaluating the performance of the MAXM17904, allowing users to quickly and easily evaluate the device's features and performance. The kit includes a MAXM17904 evaluation board, a USB cable, and a power supply. The evaluation board features a wide range of test points and connectors, allowing users to easily connect the device to their own test equipment. The board also includes a graphical user interface (GUI) for easy configuration and monitoring of the device. The MAXM17904EVKIT-EVKIT# is an ideal solution for evaluating the performance of the MAXM17904 in a variety of applications.
- TypeParameter
- Factory Lead Time6 Weeks
- Voltage-Input5.5V~24V
- SeriesHimalaya
- Part StatusActive
- Moisture Sensitivity Level (MSL)3 (168 Hours)
- Current - Output300mA
- Voltage - Output3.3V
- Frequency - Switching550kHz
- Utilized IC / PartMAXM17904
- Supplied ContentsBoard(s)
- Board TypeFully Populated
- Main PurposeDC/DC, Step Down
- Outputs and Type1, Non-Isolated
- Regulator TopologyBuck
- RoHS StatusROHS3 Compliant


Product
Brand
Articles
Tools










