Maxim Integrated MAXM17906EVKIT#EVAL BUCK MOD MAXM17906
Description
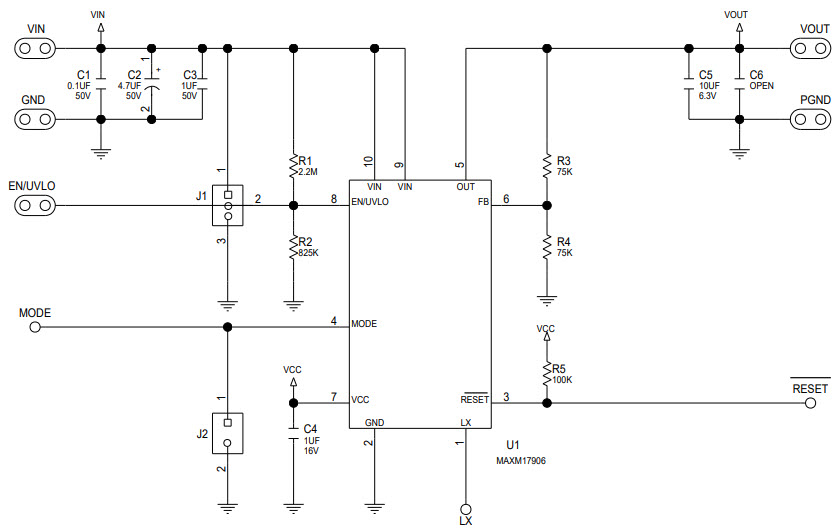
The Maxim Integrated MAXM17906EVKIT-EVKIT# is an evaluation kit for the MAXM17906, a 1.8V output-voltage, 4.5V to 24V, 300mA step-down converter power management IC. This kit includes the MAXM17906 IC, a printed circuit board, and all the necessary components to evaluate the performance of the IC. The kit also includes a user guide and a software package to help users get started. The MAXM17906 is a high-efficiency, low-noise, and low-cost solution for powering a wide range of applications. It is ideal for applications such as portable electronics, automotive, and industrial systems.
Specifications
Maxim Integrated technical specifications, attributes, parameters and parts with similar specifications to Maxim Integrated .
- TypeParameter
- Factory Lead Time6 Weeks
- Voltage-Input4.5V~21.5V
- SeriesHimalaya
- Part StatusActive
- Moisture Sensitivity Level (MSL)1 (Unlimited)
- Current - Output300mA
- Voltage - Output1.8V
- Frequency - Switching550kHz
- Utilized IC / PartMAXM17906
- Supplied ContentsBoard(s)
- Board TypeFully Populated
- Main PurposeDC/DC, Step Down
- Outputs and Type1, Non-Isolated
- Regulator TopologyBuck
- RoHS StatusROHS3 Compliant
0 Similar Products Remaining
Technical Documents


Product
Brand
Articles
Tools








