Microchip LX8213 EVAL KITLOW DROP OUT REGULATOR - POSITIV
Description
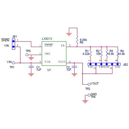
The Microchip Technology LX8213-KIT is a DC to DC single output power supply designed for use in portable computers, computers, and peripherals. It provides 1.2V, 1.8V, 2.5V, and 3.3V outputs and is capable of delivering up to 3A of current. It features a wide input voltage range of 4.5V to 24V, making it suitable for a variety of applications. The LX8213-KIT also features a low quiescent current of only 10mA, making it an efficient and reliable power supply solution. It is also designed with a high efficiency of up to 95%, allowing it to deliver more power with less heat. The LX8213-KIT is a great choice for powering portable computers, computers, and peripherals.
Associated Products
| Part Number | Manufacturer | Description | Stock | RFQ |
|---|---|---|---|---|
| ON Semiconductor | In a Pack of 2, ON Semiconductor LM2931AD-5.0R2G, LDO Regulator, 100mA, 5 V, ±3.8% 8-Pin, SOIC | 19800 | RFQ |


Product
Brand
Articles
Tools







